2026年1月6日,四川省发展和改革委员会发布《四川电力市场结算细则V1.0)》。
该细则适用于四川电力现货市场结算试运行期间的结算工作,包括电能量电费结算、辅助服务电费结算和容量电费结算等,本通知自2026年1月1日起执行。
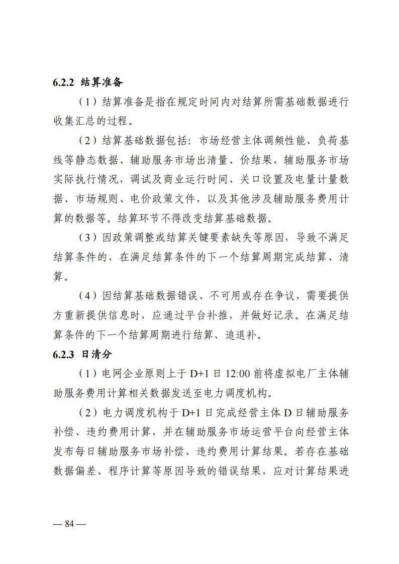
电能量市场结算周期
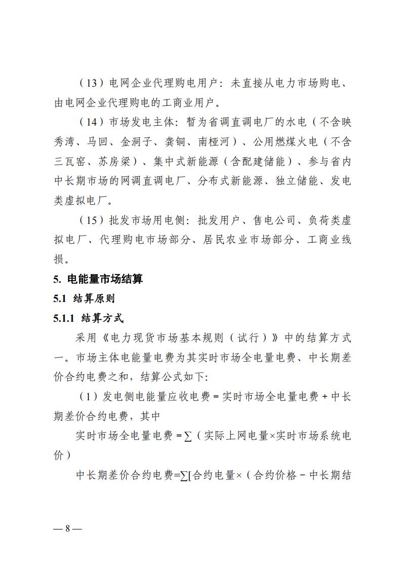
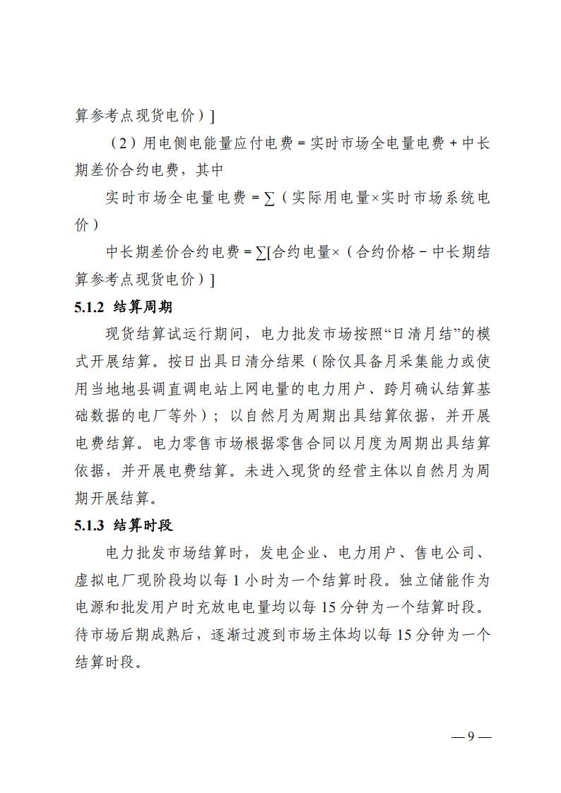
现货结算试运行期间,电力批发市场按照“日清月结”的模式开展结算。按日出具日清分结果(除仅具备月采集能力或使用当地地县调直调电站上网电量的电力用户、跨月确认结算基础数据的电厂等外);以自然月为周期出具结算依据,并开展电费结算。电力零售市场根据零售合同以月度为周期出具结算依据,并开展电费结算。未进入现货的经营主体以自然月为周期开展结算。
辅助服务市场结算周期
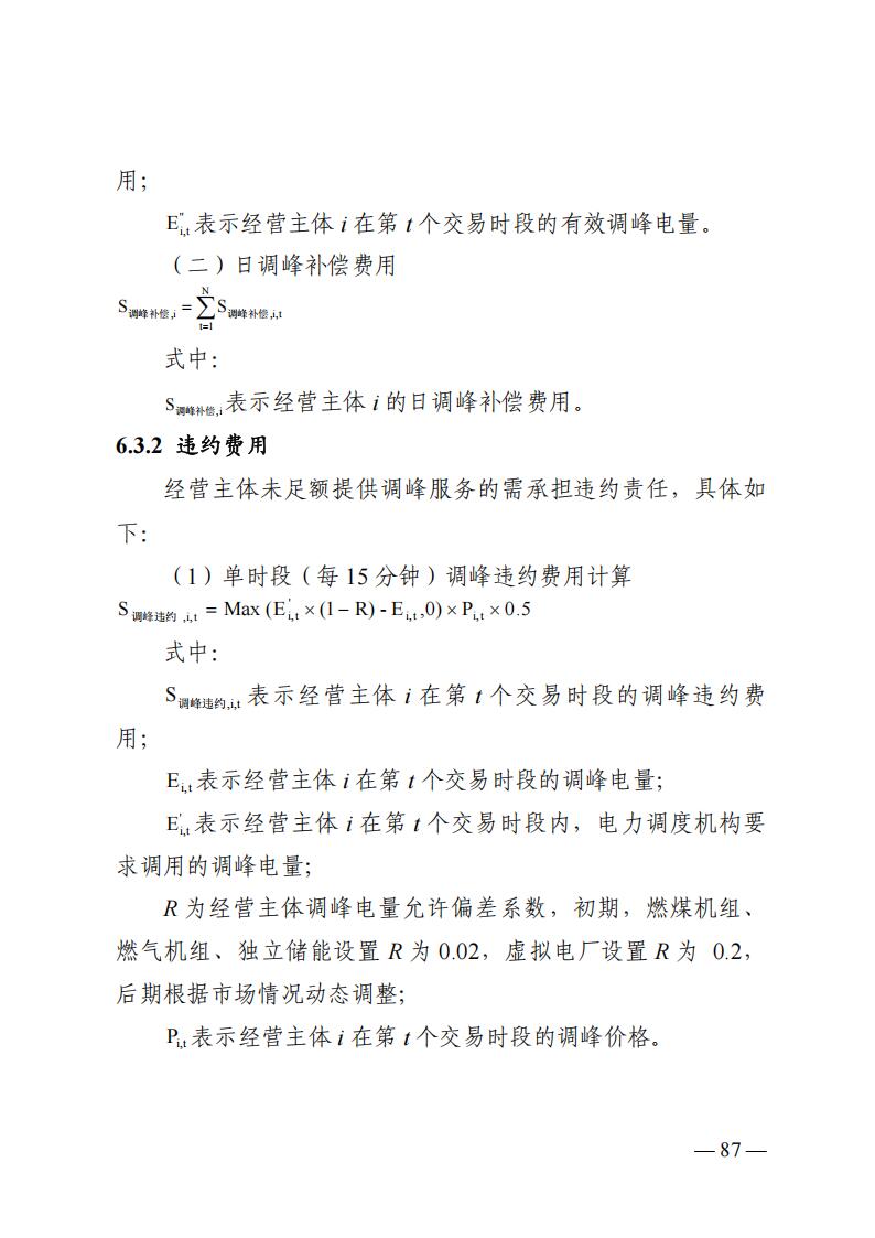
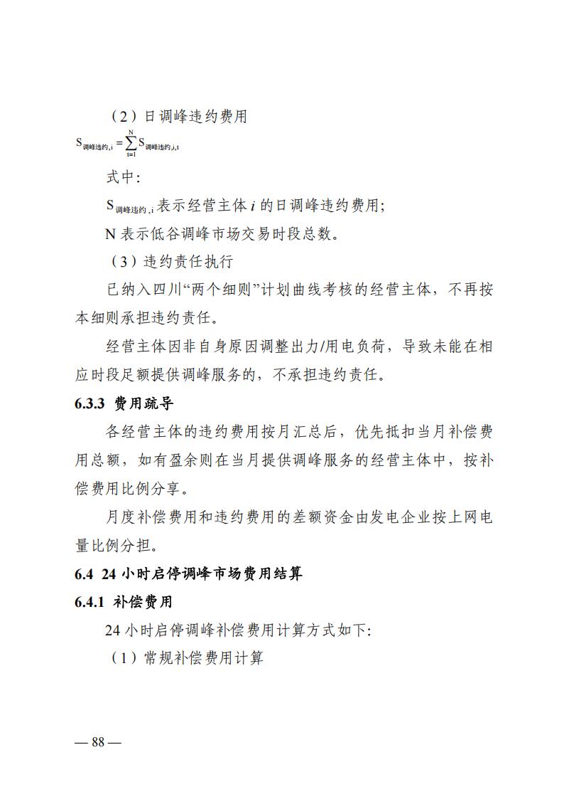
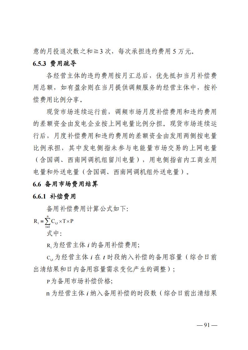
辅助服务市场结算采用“日清月结”的方式,按日对交易结果进行清分,生成日清分依据;按月对交易进行月结算,出具月结算依据,并开展电费结算。各品种辅助服务费用应在结算单中单独列示,不与其他费用叠加打捆。
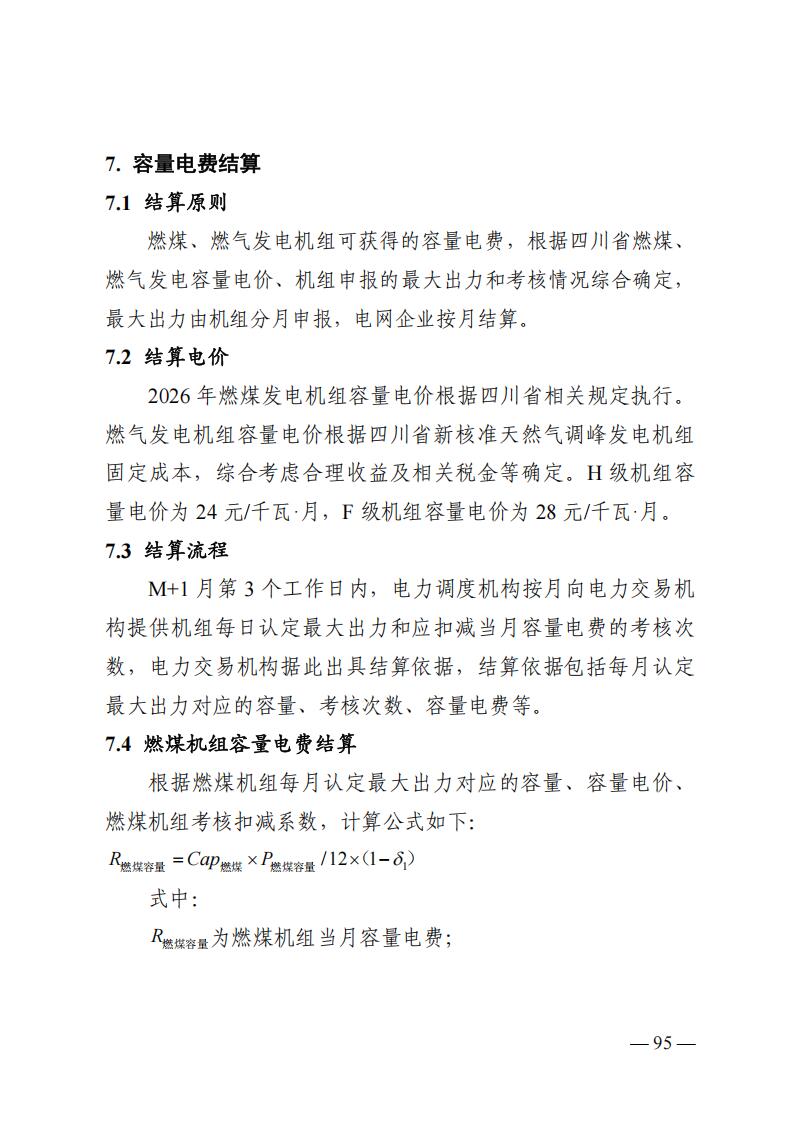
容量电费结算
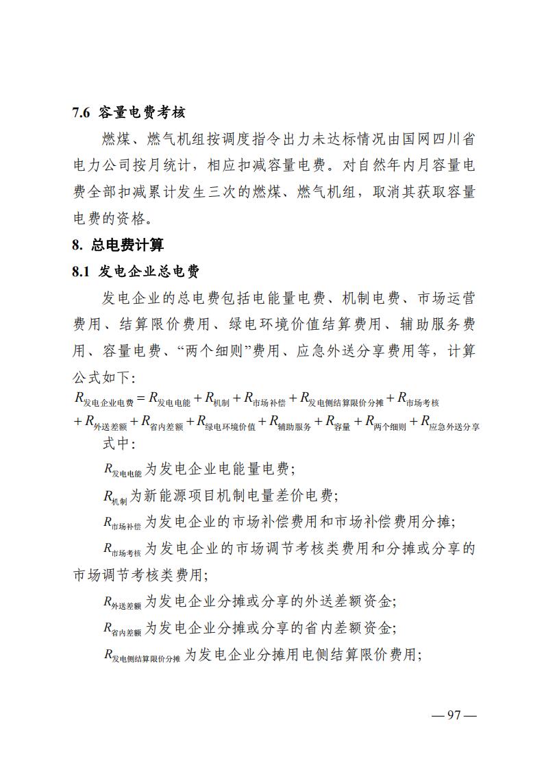
燃煤、燃气发电机组可获得的容量电费,根据四川省燃煤、燃气发电容量电价、机组申报的最大出力和考核情况综合确定,最大出力由机组分月申报,电网企业按月结算。
2026 年燃煤发电机组容量电价根据四川省相关规定执行。燃气发电机组容量电价根据四川省新核准天然气调峰发电机组固定成本,综合考虑合理收益及相关税金等确定。H 级机组容量电价为24 元/千瓦·月,F 级机组容量电价为28元/千瓦·月。
M+1月第3个工作日内,电力调度机构按月向电力交易机构提供机组每日认定最大出力和应扣减当月容量电费的考核次数,电力交易机构据此出具结算依据,结算依据包括每月认定最大出力对应的容量、考核次数、容量电费等。
原公告如下:
关于印发《四川电力市场结算细则V1.0)》的通知
国网西南分部、国网四川省电力公司,北京电力交易中心、四川电力交易中心,有关地方电网企业、增量配电网企业,有关发电企业、电力用户、售电公司、新型经营主体:
为规范电力市场结算管理,维护电力市场秩序和市场成员合法权益,按照《电力市场计量结算基本规则》(发改能源规〔2025〕976号)、《电力中长期市场基本规则》(发改能源规〔2025〕1656号)等有关规定,结合我省电力市场规则,经商省级相关部门、能源监管机构,我们制定了《四川电力市场结算细则V1.0》,现印发你们,请遵照执行。
本通知自2026年1月1日起执行。政策执行过程中的问题及建议,请及时报告。

























.jpg)

































.jpg)








.jpg)































.jpg)

.jpg)





切换行业





正在加载...


