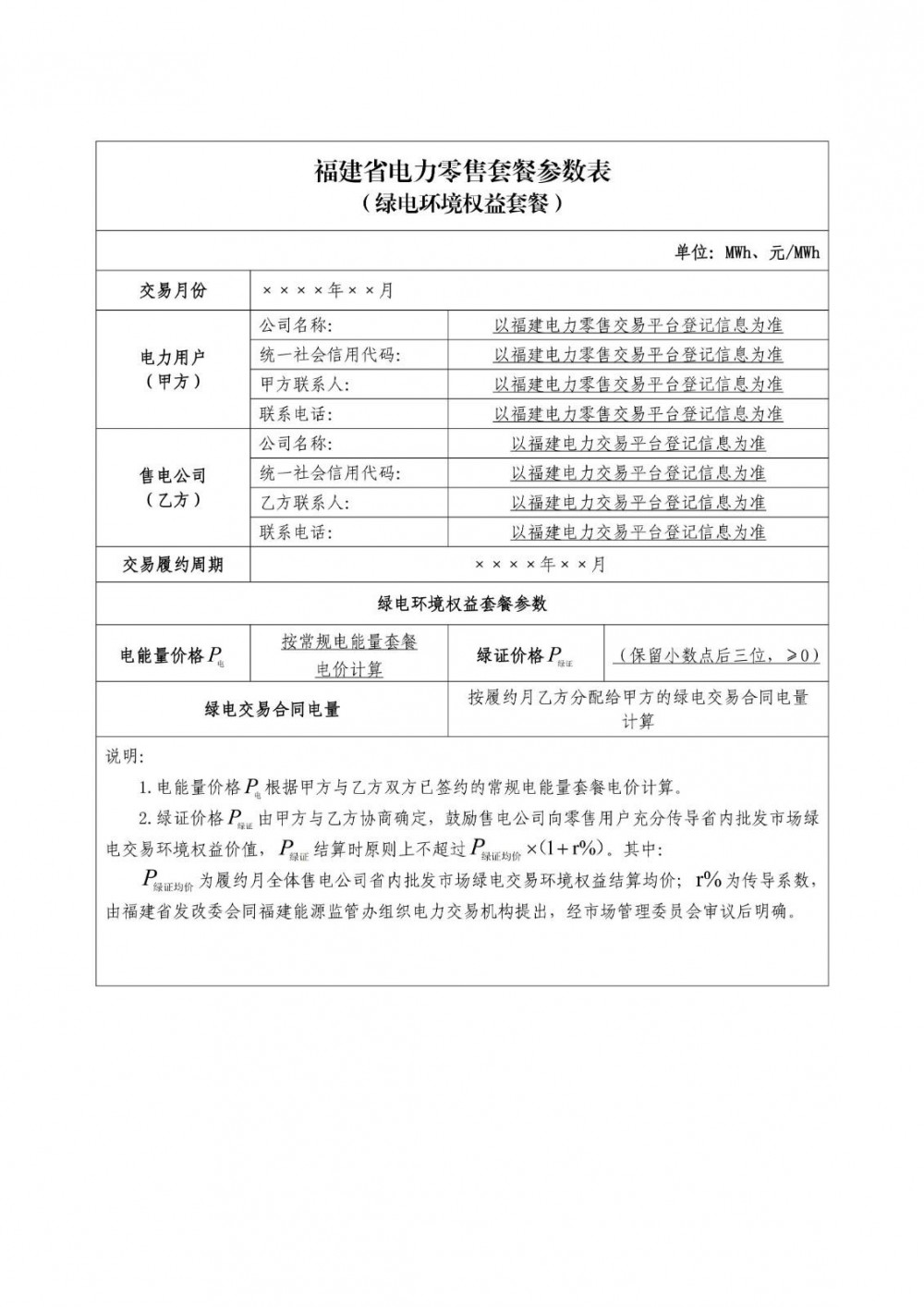
10月11日,福建电力交易中心发布《关于电力零售市场实施细则和合同参考文本等事项的通知》。根据实施细则有关规定和电力市场管理委员会审议结果,2026年福建省电力零售市场常规电能量套餐的价格封顶系数%和绿电环境权益套餐的价格传导系数r%均暂定为5%。
《福建电力市场零售交易实施细则(试行)》提到,零售市场结算周期。现货市场运行期间,售电公司、虚拟电厂运营商聚合单元在批发市场按照“日清月结”原则开展结算,零售用户、聚合资源主体按照“月清月结”原则开展结算。电力交易机构按日对售电公司、虚拟电厂运营商已执行的成交结果进行清分计算并发布清分结果,按月出具售电公司、虚拟电厂运营商、零售用户、聚合资源主体的结算依据。
分布式电源根据国家及福建省新能源入市相关政策规定,可选择直接参与市场、聚合参与市场、接受市场价格等三种方式,其中:选择聚合参与市场的即进入零售市场。
分布式电源可自主选择一家资源聚合类经营主体(含虚拟电厂运营商等),以聚合方式参与市场。其中:选择虚拟电厂运营商聚合代理的,应在办理注册前按照电力负荷管理中心或电力调度机构相关要求完成虚拟电厂技术支持系统接入,建立聚合关系后,通过电力零售交易平台与该虚拟电厂运营商签约聚合类零售套餐,完成聚合关系确认。分布式电源以发电项目为单位参与交易。
原文如下:
福建电力交易中心有限公司关于电力零售市场实施细则和合同参考文本等事项的通知(闽电交市场〔2025〕77号)
各经营主体:
为进一步完善我省电力零售市场运行机制,规范经营主体零售交易行为,根据我省电力市场“1+N”规则体系建设要求,福建电力交易中心组织编制了《福建电力市场零售交易实施细则(试行)》(详见附件1,以下简称“实施细则”)。该实施细则已经福建省电力市场管理委员会审议通过,并报福建能源监管办和福建省发改委批复同意。现予以印发,该实施细则适用于起始履约时间为2026年1月1日及以后的交易。
同时,根据零售交易工作需要,我中心配套编制了《福建省电力零售市场购售电合同(参考文本)》和《福建省电力零售市场聚合服务合同(参考文本)》(详见附件2、3)。以上参考文本已经福建省电力市场管理委员会审议通过,并向福建省发改委和福建能源监管办报备。现予以印发,供经营主体参考使用。
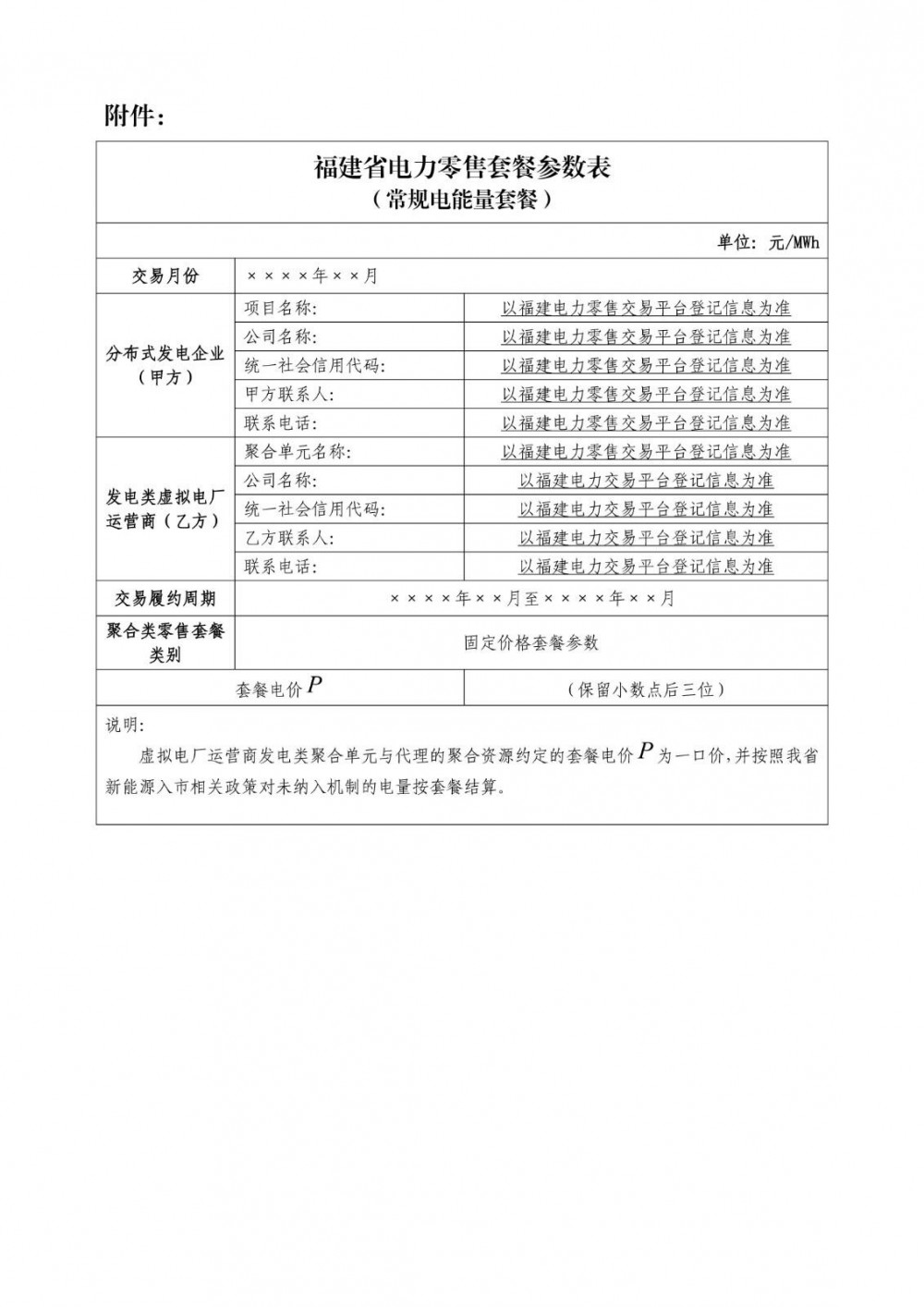
此外,根据实施细则有关规定和电力市场管理委员会审议结果,2026年我省电力零售市场常规电能量套餐的价格封顶系数n%和绿电环境权益套餐的价格传导系数r%均暂定为5%。
福建电力交易中心有限公司
2025年10月11日



.jpg)






















.jpg)






















切换行业






正在加载...



