近日,宁夏回族自治区发展改革委发布关于印发《宁夏电力市场不平衡资金管理办法》的通知,省间外购电差额电费由省间外购电交易产生,按照“谁产生、谁负责,谁受益、谁承担”的原则,各经营主体按市场运行中产生的合同偏差电量承担省间外购电差额电费。
判定电力供需形势后启动省间外购电交易。综合考虑全网负荷预测、区内机组发电能力、新能源预测出力、省间联络线计划等相关因素,分析电网正备用情况并进行电力供需形势研判。当电网正备用小于国家或电网相关标准、规定要求时,判定为电力供需紧张时段;其余时段,判定为电力供需平衡时段。
电力供需紧张时段,优先参与中长期外购电交易降低购电成本,中长期外购电交易不能满足区内电力缺口时,按照低成本优先的次序参与短期外购电交易,满足区内电力平衡。省间外购电交易未足额覆盖缺口时,可通过启动需求响应、应急调度和负荷管理等措施,确保电网安全稳定运行。
电力供需平衡时段,根据未来电力供需平衡情况,当预测区内不发生可再生能源弃电时,可参与省间外购电交易,购入省外低价电,降低区内用户用电成本,提高宁夏可再生能源消纳责任权重;当预测区内可再生能源发生弃电时,不参与短期外购电交易。
市场化购售电差额电费按照经营主体(含参与宁夏区内中长期交易的配套电源)的月度结算电量比例返还或分摊,相关费用在结算单中单独列示,次月兑现。
原文如下:
自治区发展改革委关于印发《宁夏电力市场不平衡资金管理办法》的通知
五市发展改革委、宁东管委会经发局、国网宁夏电力有限公司、宁夏电力交易中心有限公司、相关市场主体:
为推动宁夏电力市场持续健康发展,保障市场经营主体权益,规范电力市场不平衡资金的管理,我委制定了《宁夏电力市场不平衡资金管理办法》,现予以印发,请遵照执行。
宁夏回族自治区发展改革委
2025年9月11日
(此件公开发布)











切换行业




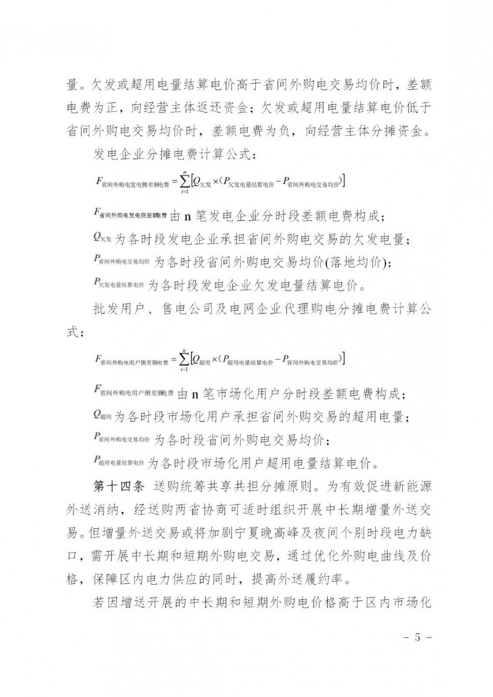
正在加载...



