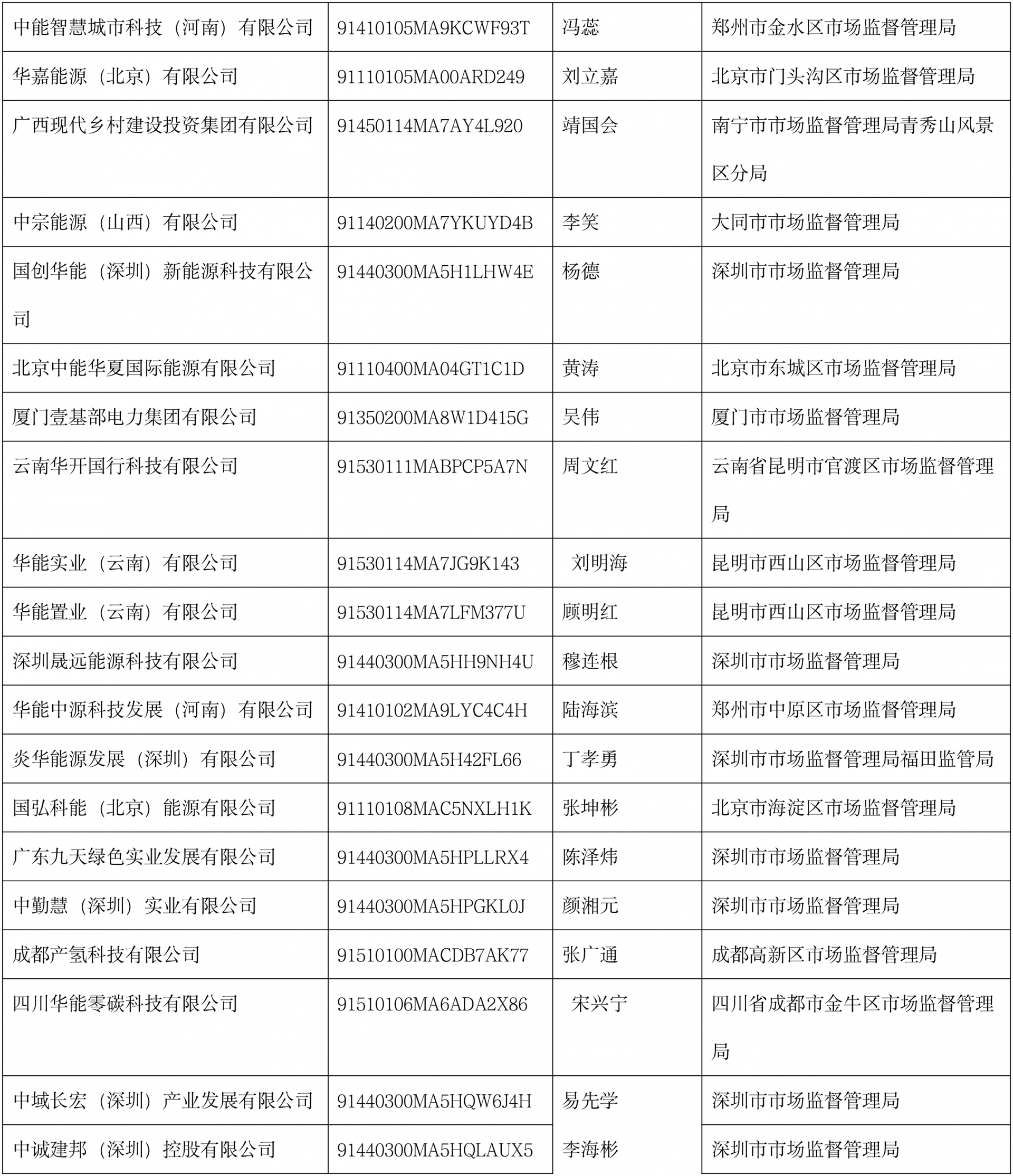
中国华能微信公众号1月2日消息,近期,公司发现不法分子通过伪造中国华能所属企业证照和印章,在市场监督管理机关将以下89家企业虚假登记为中国华能所属企业的出资企业,并可能存在涉嫌以中国华能及所属企业名义开展经营活动的情形,其已对中国华能的声誉造成不良影响。对此,公司发布严正声明。
以下为原文

假冒中国华能企业信息名单




日期:2024-01-03 来源:中国华能微信公众号
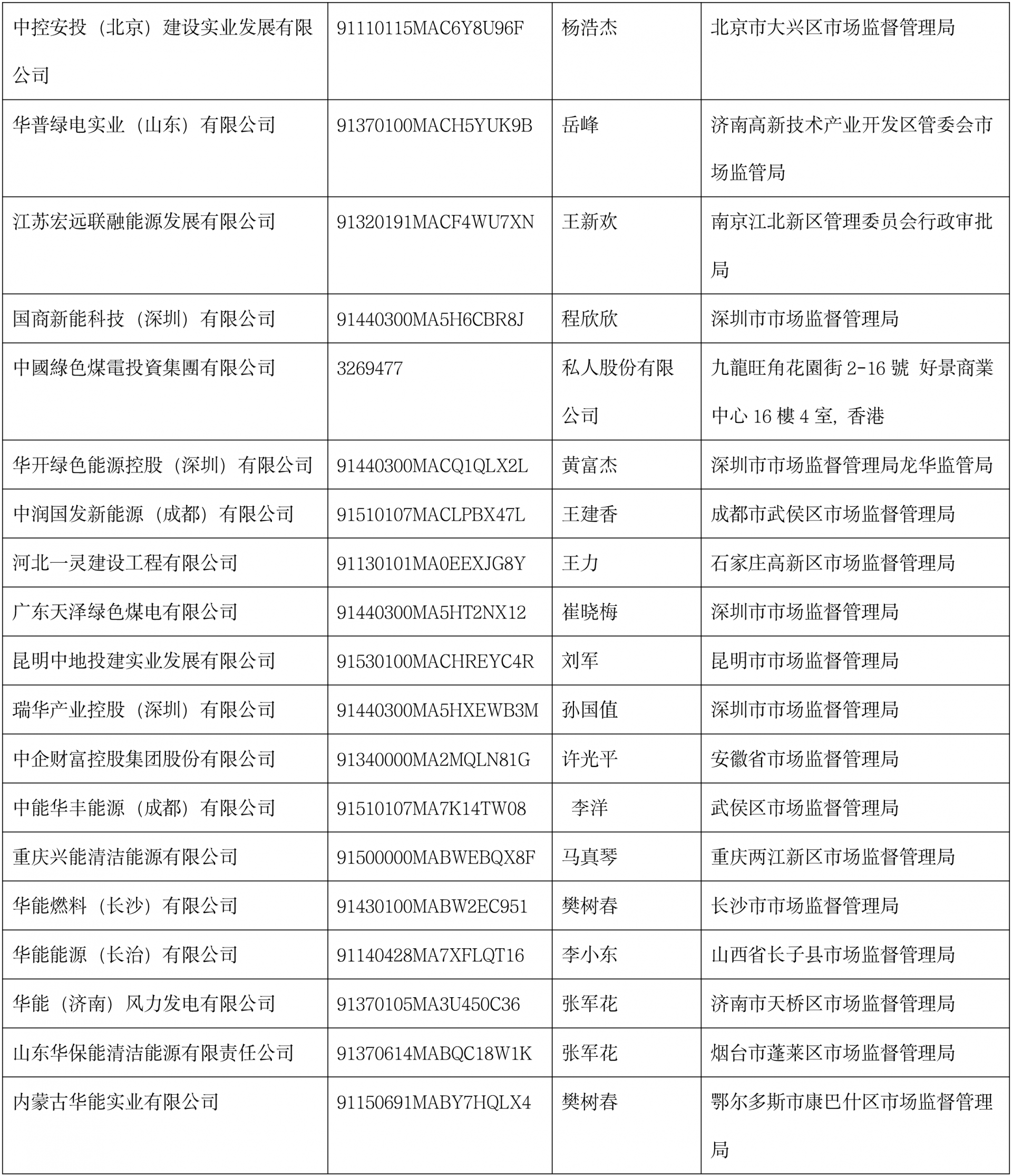
中国华能微信公众号1月2日消息,近期,公司发现不法分子通过伪造中国华能所属企业证照和印章,在市场监督管理机关将以下89家企业虚假登记为中国华能所属企业的出资企业,并可能存在涉嫌以中国华能及所属企业名义开展经营活动的情形,其已对中国华能的声誉造成不良影响。对此,公司发布严正声明。
以下为原文

假冒中国华能企业信息名单




能源资讯一手掌握,关注 "国际能源网" 微信公众号
看资讯 / 读政策 / 找项目 / 推品牌 / 卖产品 / 招投标 / 招代理 / 发文章
扫码关注
免责声明:本文仅代表作者本人观点,与国际电力网无关,文章内容仅供参考。凡本网注明"来源:国际电力网"的作品,均为本站原创,转载请注明“来源:国际电力网”!凡本网注明“来源:XXX(非国际电力网)”的作品,均转载自其它媒体,转载目的在于传递更多信息,并不代表本网赞同其观点和对其真实性负责。
如因作品内容、版权和其它问题需要同本网联系的,请在相关内容刊发之日起30日内进行,我们将第一时间进行删除处理 。联系方式:400-8256-198