近日,浙江省舟山市发布《关于2022年风电、光伏项目开发建设有关事项的通知》。
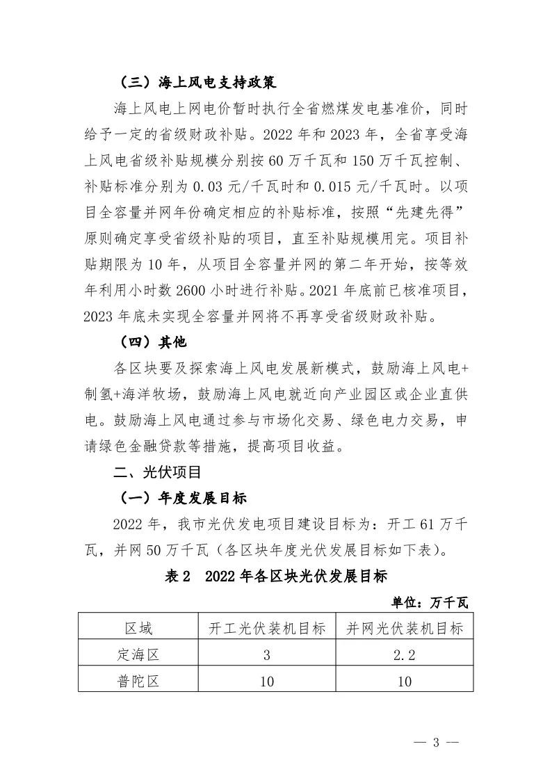
《通知》显示,海上风电支持政策。海上风电上网电价暂时执行全省基准价,同时给予一定的省级财政补贴。2022年和2023年,全省享受海上风电省级补贴规模分别按60万千瓦和150万千瓦控制、补贴标准分别为0.03元/千瓦时和0.015元/千瓦时。以项目全容量并网年份确定相应的补贴标准,按照“先建先得”原则确定享受省级补贴的项目,直至补贴规模用完。项目补贴期限为10年,从项目全容量并网的第二年开始,按等效年利用小时数2600小时进行补贴。2021年底前已核准项目,2023年底未实现全容量并网将不再享受省级财政补贴。
此外,各区块要及探索海上风电发展新模式,鼓励海上风电+制氢+海洋牧场,鼓励海上风电就近向产业园区或企业直供电。鼓励海上风电通过参与市场化交易、绿色电力交易,申请绿色金融贷款等措施,提高项目收益。
《通知》还确定了舟山市2022年海上风电发展目标,开工30万千瓦,核准容量100万千瓦(各区块年度风电发展目标如下表)。2022年核准项目,需在2023年开工,2024年底前实现全容量并网。
值得注意是的,浙江省舟山市此次下发的文件,是海上风电国补取消后,第三个明确省部的地方。

.jpg)




切换行业






正在加载...



