近日,湖北电力交易中心转发湖北省能源局关于印发《湖北省2026年电力中长期交易实施方案》 的通知。
2026年湖北省电力中长期交易类型包括:年度交易、月度交易、月度短周期交易和日滚动交易。其中仅年度交易可采取双边协商方式,其余交易均采取集中竞价方式。双边协商交易在年度集中竞价交易前开展,双边协商总成交电量不超过30亿千瓦时,批发用户、同一售电公司双边协商成交电量不超过3亿千瓦时。
2026年湖北省电力中长期交易主要包括:常规电能量交易与绿电交易。火电企业参与常规电能量交易,新能源发电企业可参与常规电能量交易与绿电交易。
火电企业全年中长期交易电量规模不设上限。存量集中式风电、光伏(2025年6月1日(不含)之前投产)发电企业各月中长期交易(含绿电交易,下同)小时数上限分别为120、80小时。
存量分散式风电各月中长期交易小时数上限为30小时,存量分布式光伏各月中长期交易小时数上限为20小时×(1-上年全省分布式光伏自发自用比例)。2025年6月1日起投产的风电、集中式光伏各月中长期交易小时数上限分别为(1-机制电量比例)×140小时、(1-机制电量比例)×90小时,分布式光伏各月中长期交易小时数上限为(1-机制电量比例)×(1-上年全省分布式光伏自发自用比例)×90小时。电源类虚拟电厂各月中长期交易电量上限按照其代理的主体交易电量上限加总确定。发电企业各小时交易电量不超出其额定发电能力。
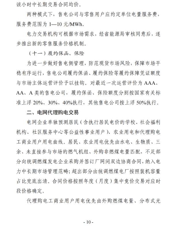
为更好服务市场主体需求,降低售电公司在春节、国庆节长假期间偏差结算风险,2026年2、10月份除开展常规月度交易外,增开月度短周期交易,交易标的为该月非法定节假日合同电量。
2026年电力需求侧响应资源通过市场竞争形成,其注册、申报、出清结果发布等均在交易平台完成。按程序批准并以市场化方式开展需求侧响应后形成的资金,按照“谁产生、谁受益、谁承担”原则,优先由各统调燃煤发电机组当日受阻容量占全省最大需求侧响应电力的比例承担,剩余部分纳入现货市场其他市场运营费用。需求侧响应资金“月清年结”,全年总额不超过2亿元,单月不超过1亿元,超出后等比例缩减响应补贴标准。参与需求侧响应不影响各类市场主体交易模式。
具体内容如下:















切换行业




正在加载...



