11月17日,生态环境部印发《2024、2025年度全国碳排放权交易市场钢铁、水泥、铝冶炼行业配额总量和分配方案》的通知。
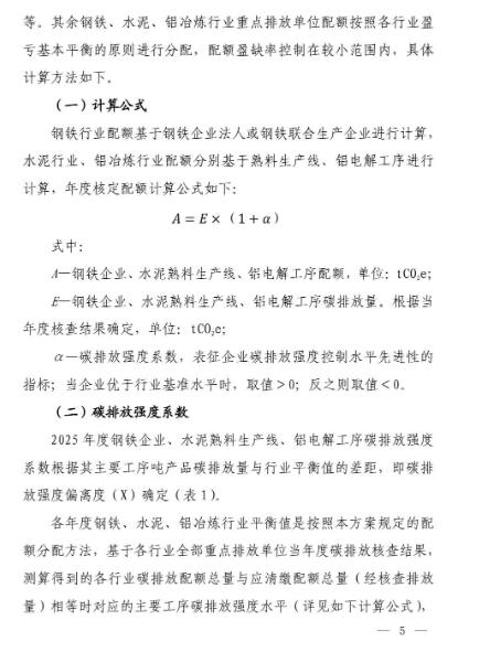
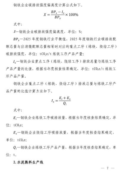
本方案适用于纳入全国碳排放权交易市场钢铁、水泥、铝冶炼行业2024、2025年度重点排放单位名录的企业(生产线、工序)配额分配,配额核定前关停以及2024、2025年新投产的企业(生产线、工序)不纳入当年度配额分配范围。钢铁、水泥行业覆盖温室气体种类为二氧化碳(C0₂),铝冶炼行业覆盖二氧化碳(CO₂)、四氟化碳(CF₄)、六氟化二碳(C₂F₆)三种温室气体。四氟化碳和六氟化二碳排放按照《企业温室气体排放核算与报告指南铝冶炼行业》规定的全球变暖潜势(GWP)取值折合为二氧化碳排放当量(C0₂e)。钢铁、水泥、铝冶炼行业覆盖化石燃料燃烧、工业过程等产生的温室气体直接排放,不覆盖因消耗电力、热力等带来的间接排放。
详情如下:
关于印发《2024、2025年度全国碳排放权交易市场钢铁、水泥、铝冶炼行业配额总量和分配方案》的通知
各省、自治区、直辖市生态环境厅(局),新疆生产建设兵团生态环境局,全国碳排放权注册登记机构、全国碳排放权交易机构:
为做好钢铁、水泥、铝冶炼行业配额分配相关工作,根据《碳排放权交易管理暂行条例》《全国碳排放权交易市场覆盖钢铁、水泥、铝冶炼行业工作方案》,我部制定了《2024、2025年度全国碳排放权交易市场钢铁、水泥、铝冶炼行业配额总量和分配方案》,现印发给你们,请认真抓好贯彻落实,确保按时保质完成各项配额管理工作任务。
生态环境部
2025年11月16日
(此件社会公开)
抄送:生态环境部信息中心、全国温室气体自愿减排注册登记机构、全国温室气体自愿减排交易机构。



















切换行业




正在加载...



