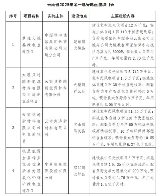
按照《国家发展改革委 国家能源局关于有序推动绿电直连发展有关事项的通知》(发改能源〔2025〕650号)、《云南省发展和改革委员会 云南省工业和信息化厅 云南省能源局关于〈云南省推动绿电直连建设实施方案〉的通知》(云发改能源〔2025〕577号)的有关规定,省发展改革委会同省工业和信息化厅、省能源局组织各州(市)开展绿电直连项目申报,经专家评审、听取相关部门和电网企业意见后,拟确定4个符合绿电直连条件的项目进入2025年第一批绿电直连项目清单。现公示如下:

公示期为5个工作日(2025年11月13日—11月19日)。公示期内,任何单位和个人如有异议,欢迎以信函、电话或来访等形式向省发展改革委基础设施发展处反映情况。以单位名义反映情况的材料须加盖单位公章,以个人名义反映情况的材料须署名并提供联系方式,对匿名和超出公示期的异议不予受理。
联系地址:云南省昆明市东风东路84号云南省发展和改革委员会基础设施发展处,邮政编码:650041;联系电话:0871-63113667。
切换行业




正在加载...


