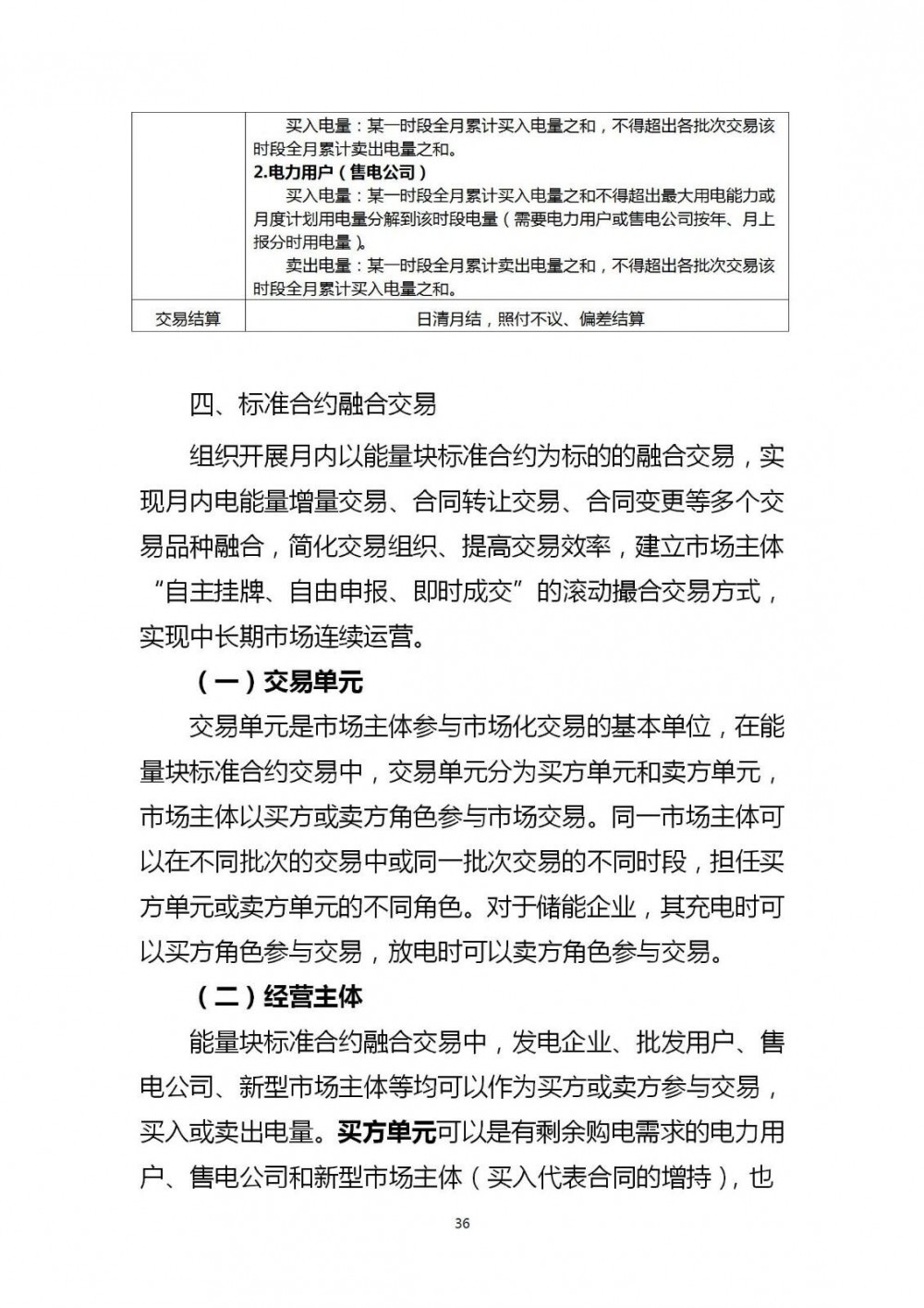
10月10日,青海电力交易中心发布关于征求青海省电力中长期交易规范指引(征求意见稿)意见建议的通知。
文件提出,中长期分时段交易每个时段均应设置申报价格上下限,各时段申报价格的限额可统一设置为下限80元/兆瓦时、上限650元/兆瓦时。后期,可结合现货市场运行和现货市场价格情况每年动态调整中长期分时段申报价格限额,促进中长期与现货市场的价格衔接。
原文如下:








.jpg)


























.jpg)






日期:2025-10-11 来源:青海电力交易中心
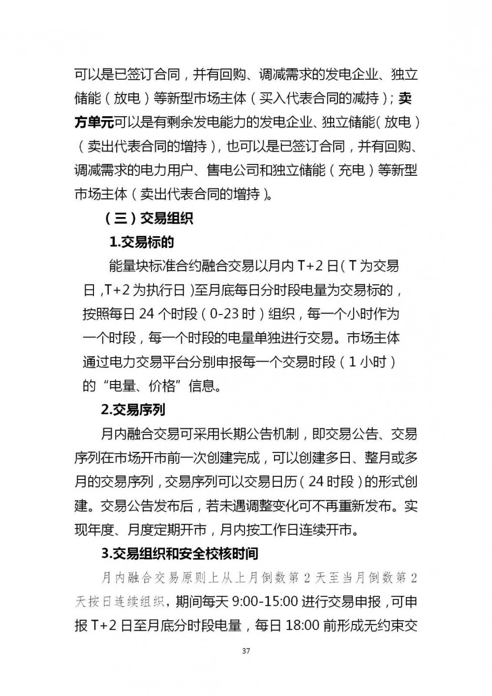
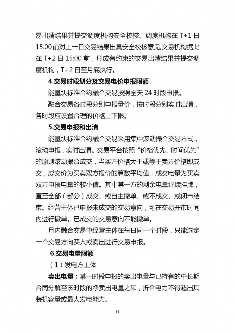
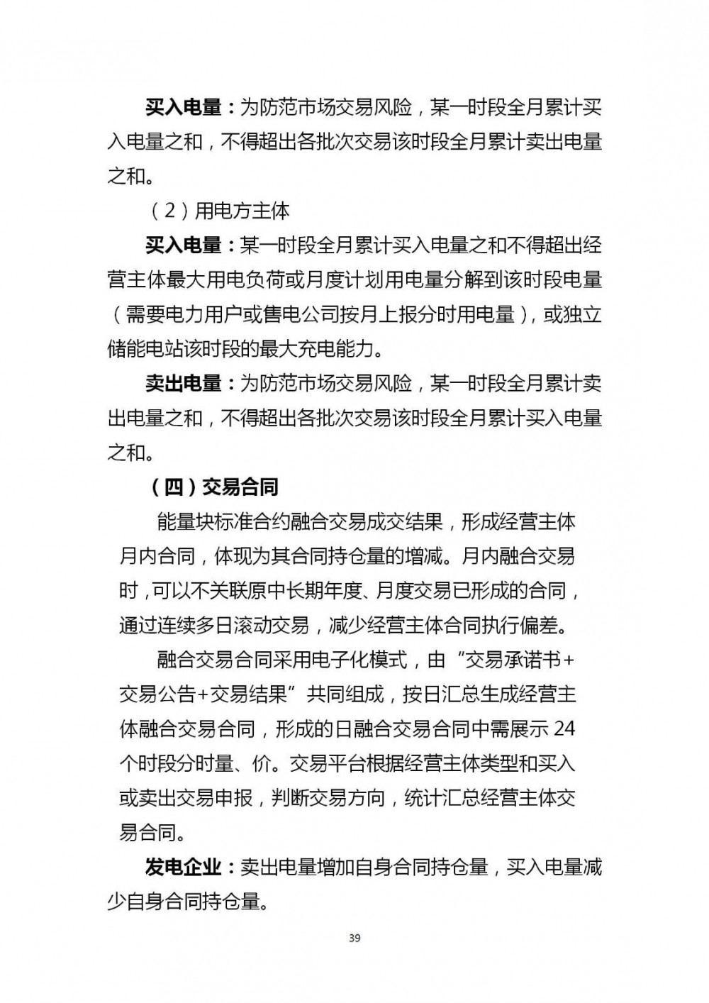
10月10日,青海电力交易中心发布关于征求青海省电力中长期交易规范指引(征求意见稿)意见建议的通知。
文件提出,中长期分时段交易每个时段均应设置申报价格上下限,各时段申报价格的限额可统一设置为下限80元/兆瓦时、上限650元/兆瓦时。后期,可结合现货市场运行和现货市场价格情况每年动态调整中长期分时段申报价格限额,促进中长期与现货市场的价格衔接。
原文如下:








.jpg)


























.jpg)






能源资讯一手掌握,关注 "国际能源网" 微信公众号
看资讯 / 读政策 / 找项目 / 推品牌 / 卖产品 / 招投标 / 招代理 / 发文章
扫码关注
免责声明:本文仅代表作者本人观点,与国际电力网无关,文章内容仅供参考。凡本网注明"来源:国际电力网"的作品,均为本站原创,转载请注明“来源:国际电力网”!凡本网注明“来源:XXX(非国际电力网)”的作品,均转载自其它媒体,转载目的在于传递更多信息,并不代表本网赞同其观点和对其真实性负责。
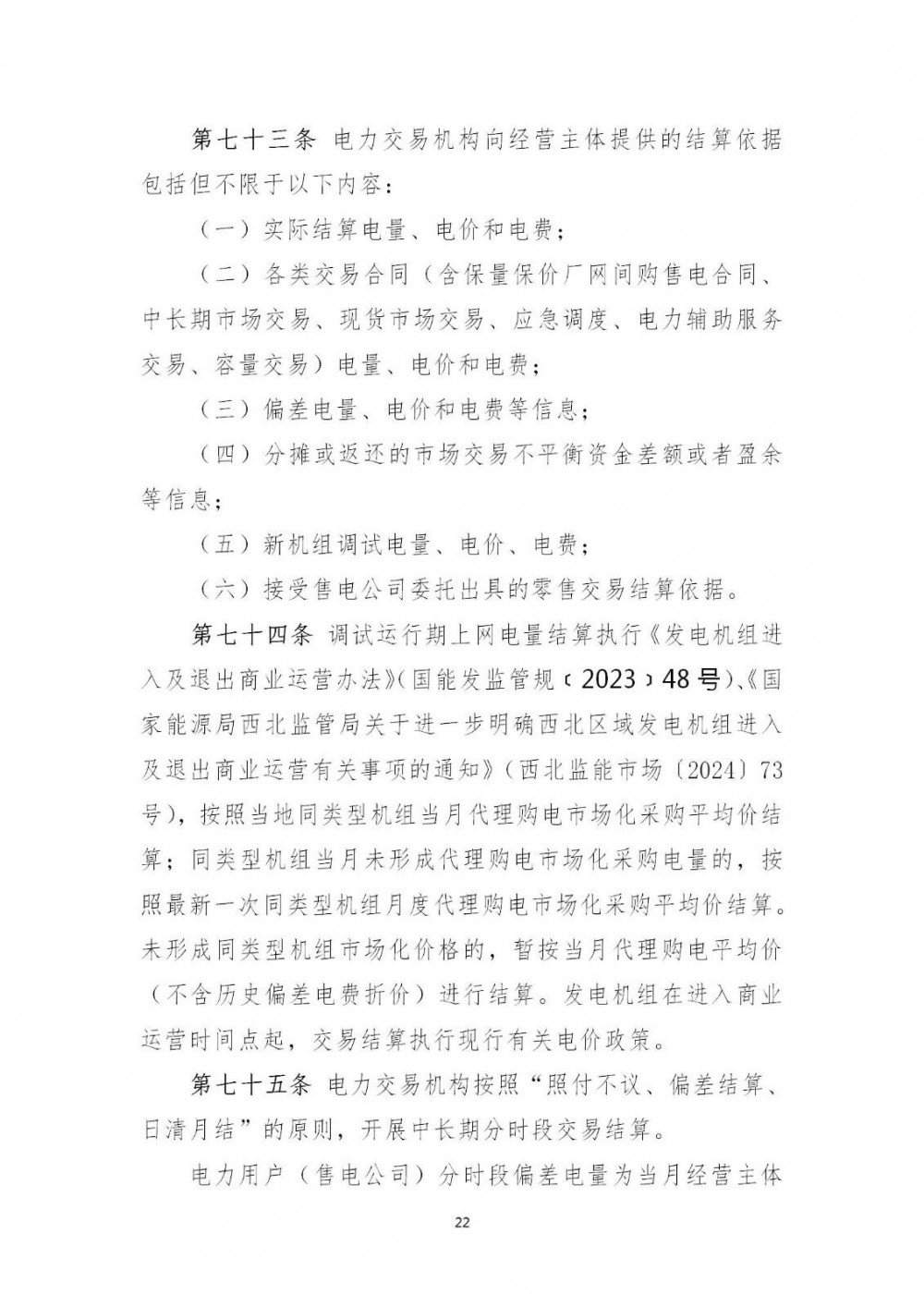
如因作品内容、版权和其它问题需要同本网联系的,请在相关内容刊发之日起30日内进行,我们将第一时间进行删除处理 。联系方式:400-8256-198