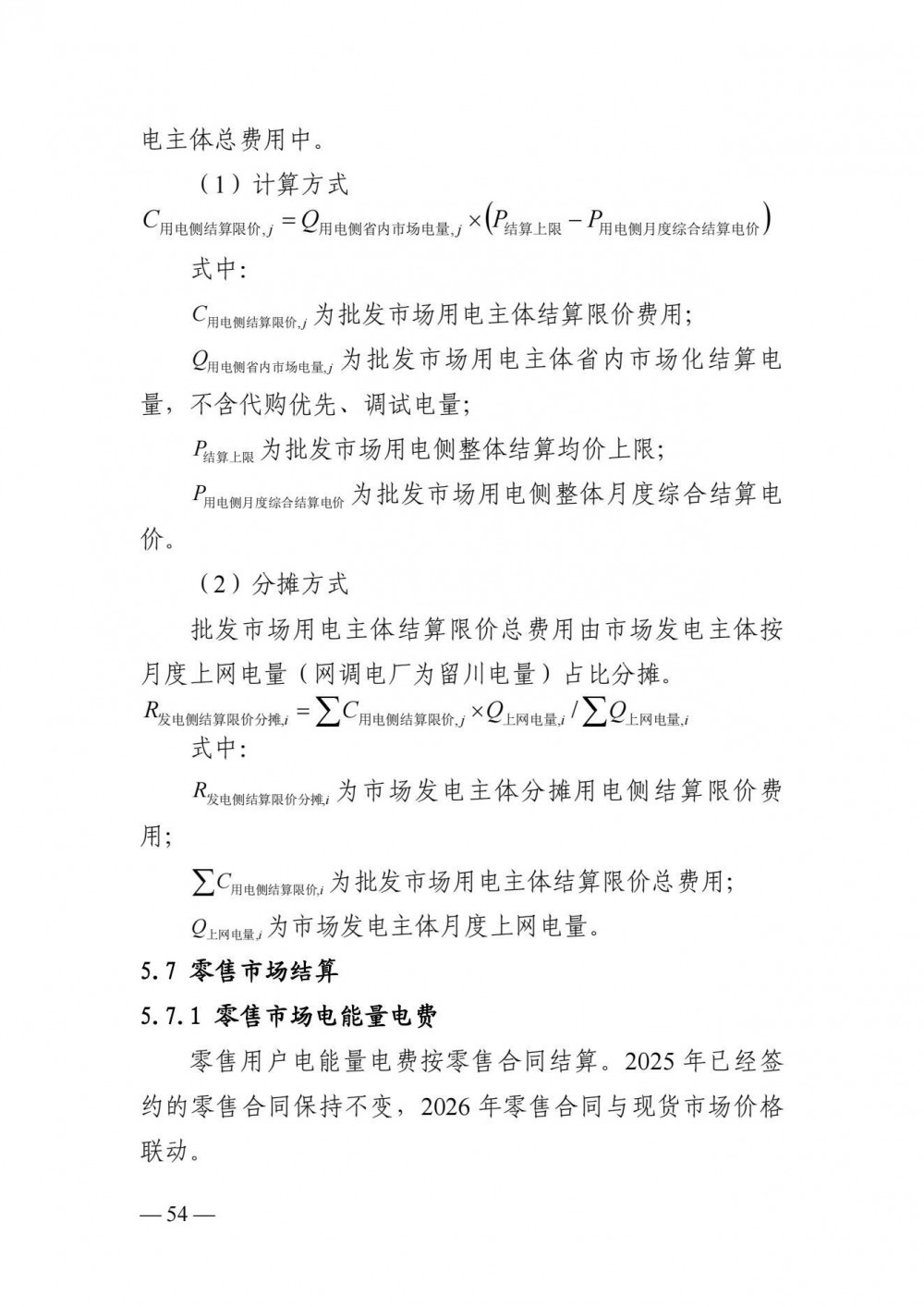
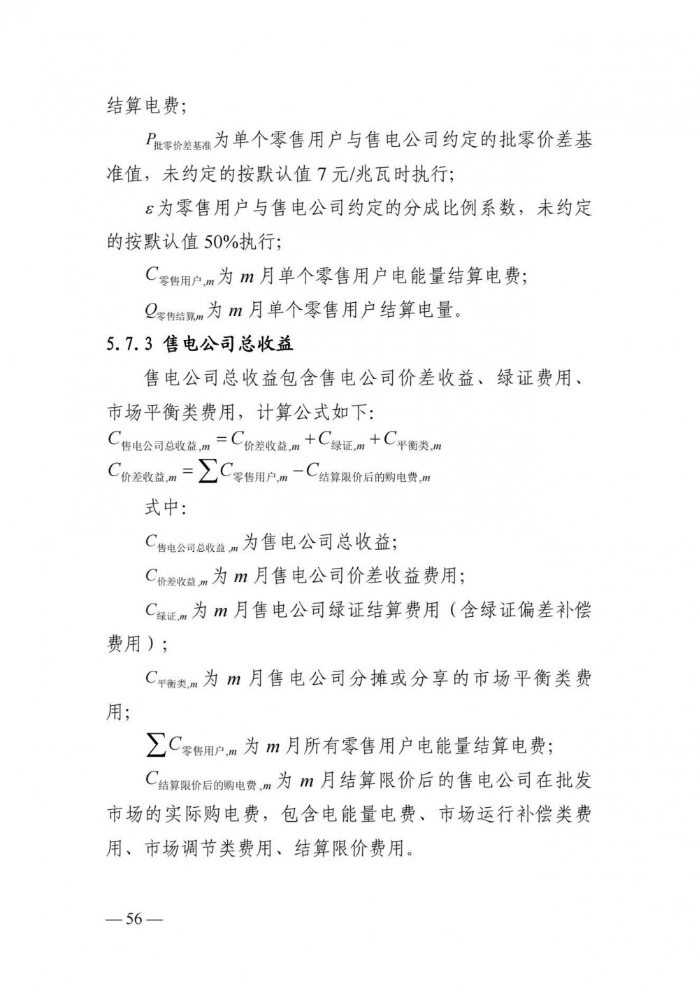
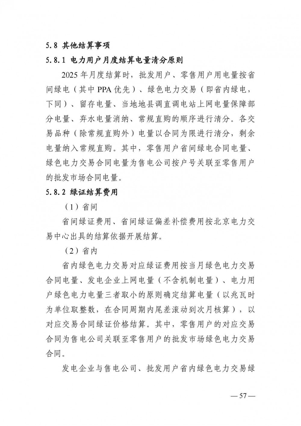
2025年9月4日,四川省发展和委员会发布《关于公开征求《四川电力市场结算细则(征求意见稿)》意见的通知 》。
据通知显示,本细则适用于四川电力现货市场结算试运行期间的结 算工作, 包括电能量电费结算 、 辅助服务电费结算和容量 电费结算。非现货结算试运行期按《2025 年四川电力市场结算细 则》 开展结算。
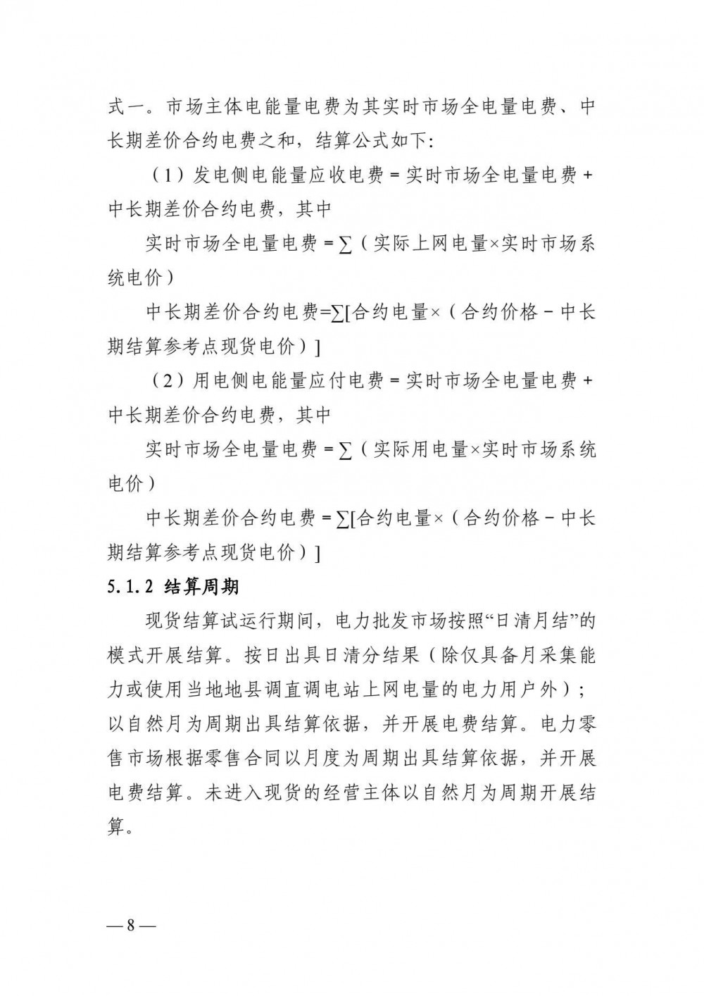
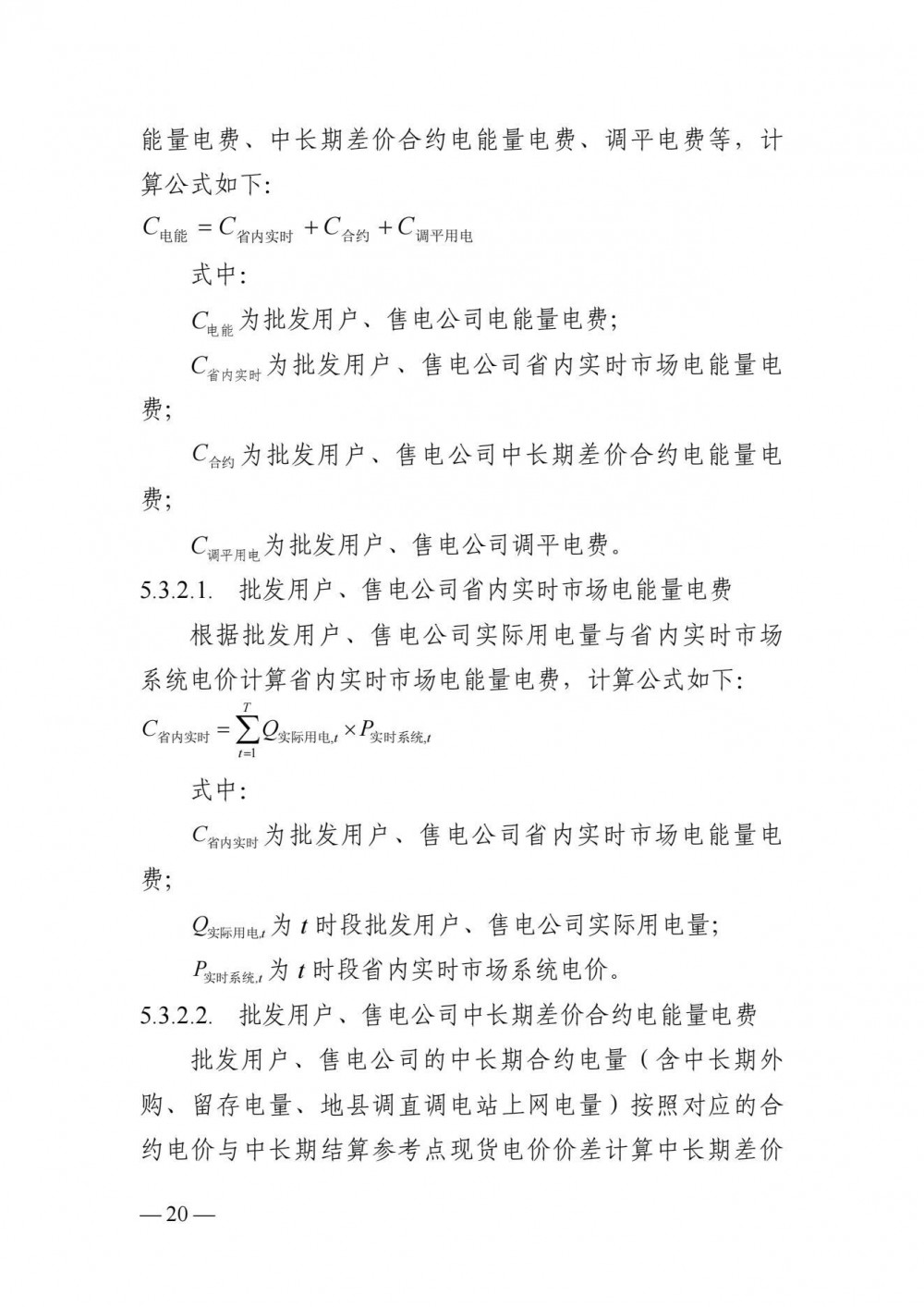
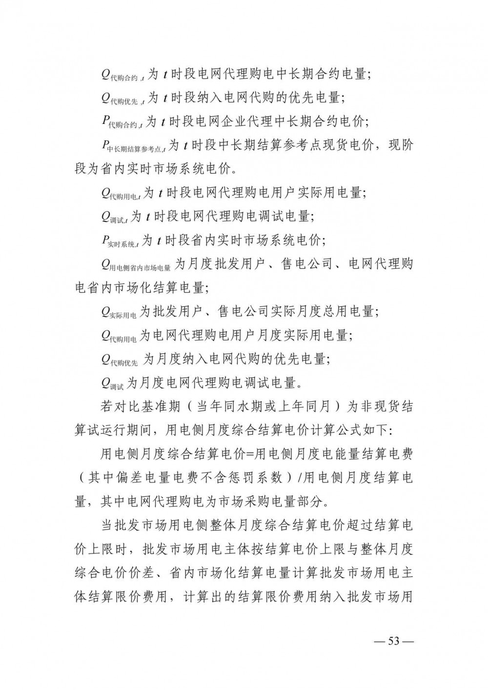
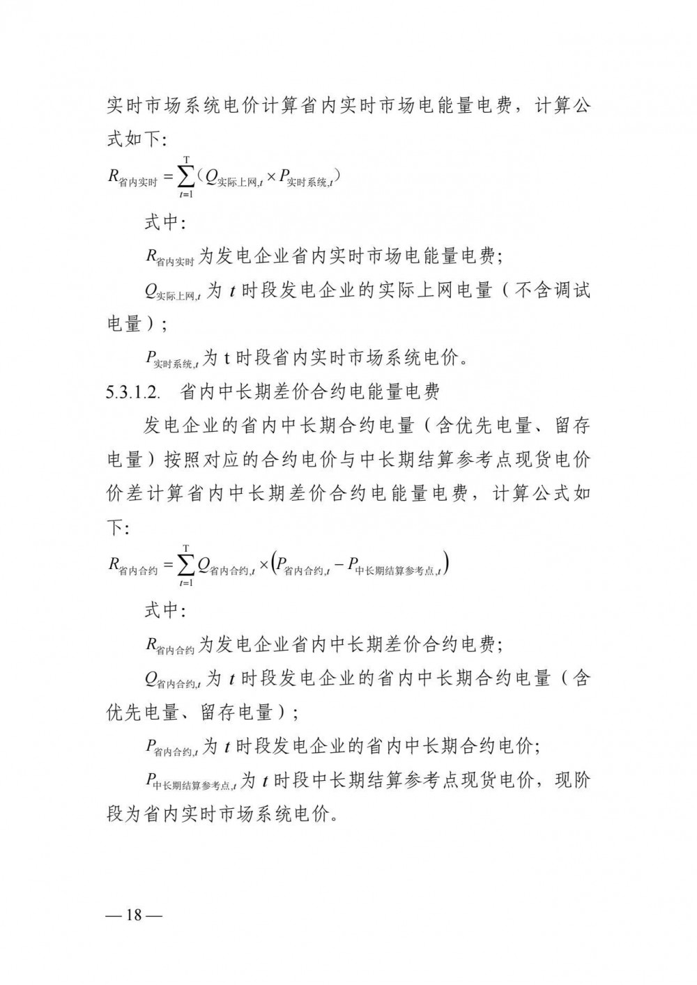
电能量市场结算方式采用《电力现货市场基本规则(试行 )》 中的结算方式一 。 市场主体电能量电费为其实时市场全电量电费 、 中 长期差价合约电费之和, 结算公式如下:
( 1 )发电侧电能量应收电费= 实时市场全电量电费+ 中长期差价合约电费, 其中
实时市场全电量电费 = ∑( 实际上网电量×实时市场系 统电价)
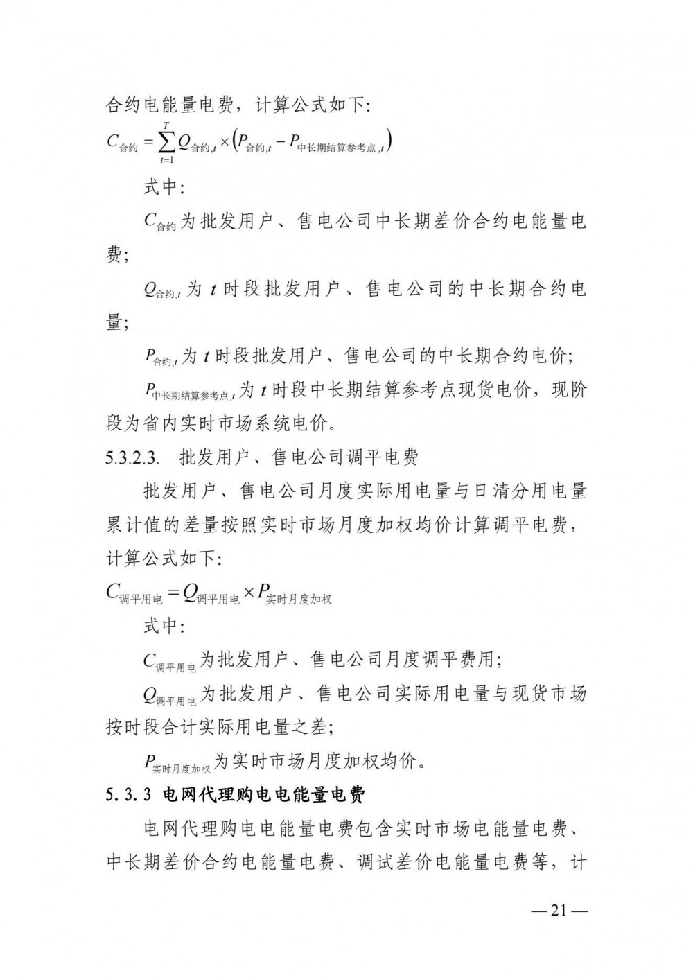
中长期差价合约电费=∑ [合约电量 ×(合约价格 - 中长 期结算参考点现货电价)]
( 2 )用电侧电能量应付电费= 实时市场全电量电费+ 中长期差价合约电费, 其中
实时市场全电量电费 = ∑( 实际用电量×实时市场系统 电价)
中长期差价合约电费= ∑ [合约电量×(合约价格- 中长 期结算参考点现货电价)]
结算时段:
电力批发市场结算时,发电企业 、电力用户 、售电公司 、虚拟电厂现阶段均以每 1 小时为一个结算时段 。 独立 储能作为电源和批发用户时充放电电量均以每 15 分钟为一个结算时段; 2025 年独立储能作为零售用户时, 被售电公 司代理的充电电量以每 1 小时为一个结算时段 。待市场后期成熟后, 逐渐过渡到市场主体均以每 15 分钟为一个结算 时段。
具体内容如下:
关于公开征求《四川电力市场结算细则(征求意见稿)》意见的通知
国网西南分部、国网四川省电力公司、四川电力交易中心,有关地方电网企业,有关发电企业、电力用户、售电公司、新型经营主体:
为规范电力市场结算管理,维护电力市场秩序和市场成员合法权益,根据国家发展改革委、国家能源局印发的《电力市场计量结算基本规则》(发改能源规〔2025〕976号),结合我省电力市场建设运行实际,省发展改革委、四川能源监管办、省能源局组织编制了《四川电力市场结算细则(征求意见稿)》(以下简称《结算细则》)。电力现货市场结算试运行期间按《结算细则》开展结算,请各单位结合电力市场运行、结算情况研提修改意见,及时将书面意见反馈至联系人邮箱。我们将结合反馈意见和市场运行情况,对《结算细则》进行完善调整。
联系人:
省发展改革委: 蒋欢欢 86705951
四川能源监管办: 张 晨 85253859
省能源局: 刘硕英 86705822
电子邮箱:scjgc2018@163.com
附件:四川电力市场结算细则(征求意见稿)
四川省发展和改革委员会 国家能源局四川监管办公室
四川省能源局
2025年8月29日
附件:












.jpg)








.jpg)






























.jpg)









.jpg)



















切换行业




正在加载...




