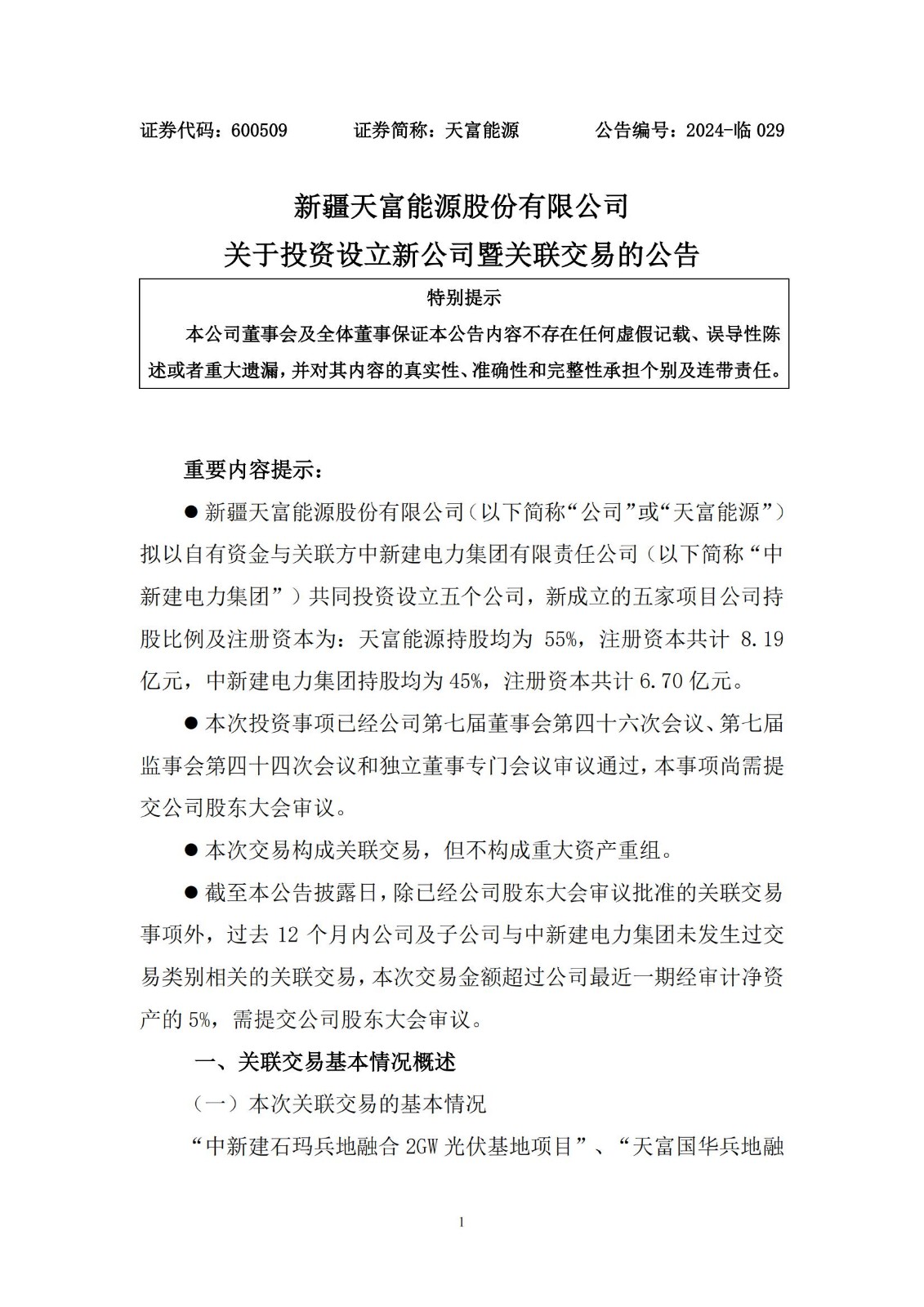
国际能源网获悉,2月27日,天富能源发布公告,公司拟以自有资金与关联方中新建电力集团有限责任公司(简称“中新建电力集团”)共同投资设立五个公司,新成立的五家项目公司持股比例及注册资本为:天富能源持股均为55%,注册资本共计8.19亿元,中新建电力集团持股均为45%,注册资本共计6.70亿元。
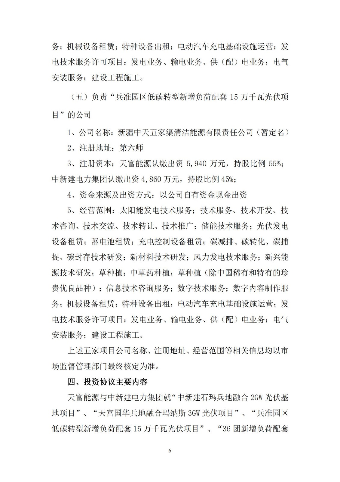
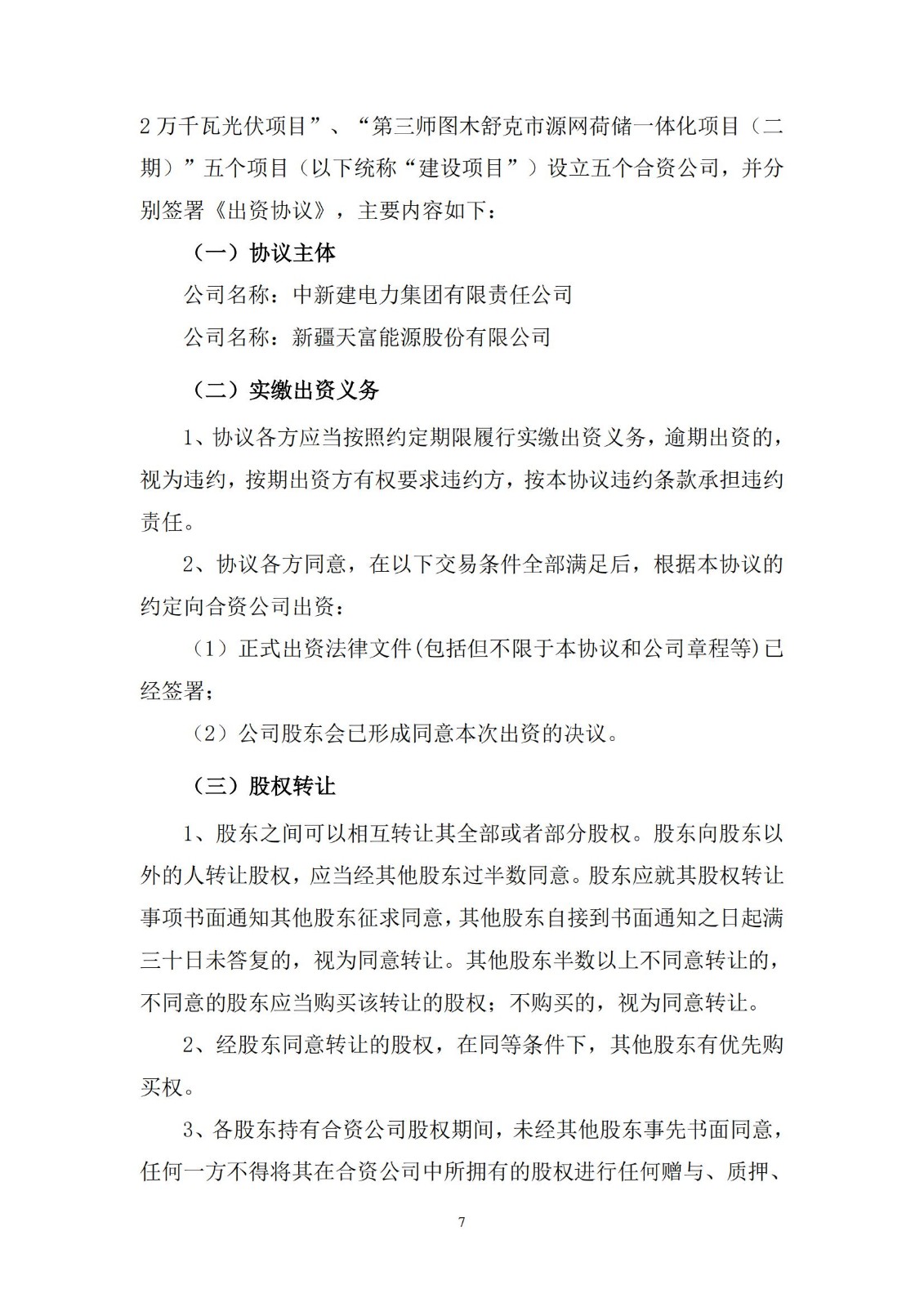
据悉,公司与中新建电力集团就“中新建石玛兵地融合2GW光伏基地项目”、“天富国华兵地融合玛纳斯3GW光伏项目”、“兵准园区低碳转型新增负荷配套15万千瓦光伏项目”、“36团新增负荷配套2万千瓦光伏项目”、“第三师图木舒克市源网荷储一体化项目(二期)”五个项目设立五个合资公司,并分别签署《出资协议》。
原公告如下:






.jpg)
.jpg)



切换行业






正在加载...



