电力辅助服务是维持电力系统安全稳定运行的“调节器”,在“双碳”发展目标和新型电力系统建设背景下,大规模具有波动性和间歇性的新能源发电将接入电网并逐步成为主要供电电源,与电力系统有功、无功平衡和故障恢复能力紧密相关的电力辅助服务在提升电力系统灵活调节能力、保障电网安全稳定运行方面的重要性进一步凸显。正确认识电力辅助服务产品,有助于加深对能源转型背景下电力系统的运行机理、辅助服务固定补偿机制向市场化机制转变方式、不同类型电力市场之间的协同运作原理的了解。

电力辅助服务是如何定义的?
辅助服务广义上是指实现电能量输送和实时平衡所需的所有措施,主要用于保证供电可靠性和电能质量,世界各国因为电能量市场的结构和模式的不同,对辅助服务定义与分类也不尽相同。其中,我国是用排除法给出定义,美国和欧洲是通过正向方式直接给出定义。
中国:电力辅助服务是指为维持电力系统安全稳定运行,保证电能质量,促进清洁能源消纳,除正常电能生产、输送、使用外,由火电、水电、核电、风电、光伏发电、光热发电、抽水蓄能、自备电厂等发电侧并网主体,电化学、压缩空气、飞轮等新型储能,传统高载能工业负荷、工商业可中断负荷、电动汽车充电网络等能够响应电力调度指令的可调节负荷(含通过聚合商、虚拟电厂等形式聚合)提供的服务(根据国家能源局2021年印发《电力辅助服务管理办法》定义)。
美国:考虑到控制区及其内部输电公共设施的义务,以维持互联输电系统的可靠运行,从而支持电力从卖方向买方传输的服务(美国联邦能源管理委员会FREC定义)。
欧洲:由独立输电组织签约的、可以保证电力系统安全性的一系列功能(欧洲输电系统运营商联盟ENTSO-E定义)。
需要注意的是,辅助服务市场的设计是围绕电能量市场开展的,目的是为了维持系统的稳定运行。从定义来看,辅助服务是为了保障电能量正常生产、输送、使用而设置的电力服务类别,实质上辅助服务产品与电力商品存在着一定的“主从关系”,电能量市场可以实现的功能就不需要再次设计相关辅助服务品种。辅助服务市场的交易机制也必须严格围绕电能量市场来设计,主要体现的是调节价值,其产品使用过程中出现的电能量变化,需要按照电能量市场的相关规则进行结算,结算费用也不应纳入辅助服务费用统计。
电力辅助服务产品有哪些类别?
虽然世界各国对辅助服务定义不同,但是各国的辅助服务类别和产品总体上相同,只是在细节上有所不同。辅助服务根据其性质可以分为有功平衡服务、无功平衡服务和事故应急及恢复服务三大类。有功、无功平衡服务是与电力工业正常生产紧密相关的,其中有功平衡服务用于保证电网频率处于稳定水平(即50赫兹),无功平衡服务用于保持电网中各处的电压处于系统所需的电压等级水平(例如500千伏、220千伏、35千伏等)。事故应急及恢复服务是电网处于紧急状态或事故状态时,用于保持电网稳定运行或为电网提供从大停电事故中恢复供电能力的相关服务。我国《电力辅助服务管理办法》中的辅助服务类别及产品种类如下图所示。
有功平衡服务
有功平衡服务主要涵盖调频和备用两大类,国内还设置了调峰以及其他的辅助服务品种。我国对有功平衡服务的定义同时考虑了欧洲和美国的定义方法,按照响应速度的快慢将主要的有功平衡服务产品归类为一次调频、二次调频和备用等(部分国家也分别称之为一次备用、二次备用、三次备用,或一次调频、二次调频、三次调频),其本质上都是要求机组预留一部分发电容量,以便在系统有功供需发生不平衡时,进行机组发电功率的向上或向下调节,以满足系统有功功率平衡需要。各种调频、备用以及其他辅助服务产品的定义及特征如下。

调频辅助服务
调频是指电力系统频率偏离目标频率时,并网主体通过调速系统、自动功率控制等方式,调整有功出力减少频率偏差所提供的服务。在我国,调频分为一次调频和二次调频,常见的调频辅助服务(AGC)一般是指二次调频。
一次调频是指当电力系统频率偏离目标频率时,常规机组通过调速系统的自动反应、新能源和储能等并网主体通过快速频率响应,调整有功出力减少频率偏差所提供的服务。对常规机组而言,进行一次调频时机组利用自带调速器随机组转速的变动不断改变进气或进水量,随着频率的升降自动调整输出功率,是机组的自然属性,与系统出现供需不平衡时机组维持自身原有运行状态的惯性相类似。该服务通常针对系统中幅度较小的负荷波动进行平衡调节,主要作用为缓和电网频率的变化程度,属于有差调节,其调节时间为秒级至几十秒。由于当前电网中传统机组数量足够多,且系统所需的一次调频量相对较小,一次调频基本由发电机组无偿提供。
二次调频是指当一次调频服务的调节量无法满足系统平衡调节需求时,通过调度进行全局控制,依据系统所需的实际调节量,并网主体通过自动发电控制(Automatic Generation Control, AGC)系统,跟踪电力调度机构下达的指令,按照一定调节速率实时调整发电功率,以满足电力系统频率、联络线功率控制要求的服务。二次调频执行过程中,会通过AGC系统向机组自动发送调节指令,此时火电机组的主汽门会进行动态调节以增、减蒸汽量,使参与调节的机组共同提升或降低出力(通常为微调,例如共有6台机组参与调节,每台调节2%的出力),二次调频的响应时间为秒级到15分钟左右。交易方式方面,在国外典型电力市场中,二次调频通常通过市场化方式进行采购,尤其是在集中式电能量市场中,二次调频市场通常与电能量市场联合出清;而在“自调度、自平衡”的欧洲分散式电力市场中,由于“自调度、自平衡”的双方无法预测系统的辅助服务需求量,因此二次调频与电能量市场的交易相互独立。

备用辅助服务
备用是指为保证电力系统可靠供电,在调度需求指令下,并网主体通过预留调节能力,并在规定时间内响应调度指令所提供的服务。响应时间是对备用辅助服务产品进行分类的重要因素,不同国家调度对备用机组进行调度的习惯有所不同,为与我国电网调度运行习惯相适应,可采用15分钟、30分钟响应时间作为划分依据,将备用分为旋转备用、快速备用。欧洲部分国家由于单循环燃机较多,其备用辅助服务也多以10分钟响应时间作为不同备用品种的划分依据,具体可参见表1。

旋转备用方面,在系统利用二次调频仍无法实现有功功率平衡时,调度机构会人工下达指令调用正在运行的旋转备用机组,例如指定某台机组提高或降低出力。一般来说,提供旋转备用的机组需在15分钟内达到指定的出力水平。
快速备用方面,当系统中机组出力水平显著降低或负荷水平发生快速显著变化,且利用旋转备用资源后仍无法实现系统的有功功率平衡时,调度机构将开始调用快速备用机组,根据调度机构要求,快速备用机组一般应在30分钟内达到指定出力值。国外的快速备用机组多数为抽水蓄能电站,其既可以提供旋转备用,也可以提供快速备用,一般可以在15分钟内达到指定出力值。未来我国辅助服务市场建设成熟后,抽水蓄能电站也可通过参与备用辅助服务市场获取收益。此外,英国和美国还采用单循环燃机来提供备用辅助服务,通常可在15分钟以内从冷态上升至满负荷状态,此类燃机发电成本极高,但只在电网负荷尖峰时段顶峰发电,具有极高的快速备用价值。
半小时以上时间尺度的系统有功平衡可以通过电力现货市场实现。在该时间尺度下,现货市场拥有足够的时间裕度和调节能力改变机组的出力状态,以满足系统平衡需要。此外,还可以通过需求侧响应价格引导用户对负荷水平进行有序调整。
调峰辅助服务
调峰辅助服务是指为跟踪系统负荷的峰谷变化及新能源出力变化,并网主体根据调度指令进行的发电功率调整或设备启停所提供的服务。在新能源发展初期,新能源发电量不多,对其要求全额保障性消纳,不允许出现弃风、弃光,随着新能源的发展,其出力的“反调峰”特性(在负荷低谷时出力较高)使得系统在负荷低谷时供需平衡困难,一般来说调峰辅助服务主要指火电机组在负荷低谷时,进一步压低出力水平,为新能源留出发电空间,确保系统在负荷低谷时的供需平衡。我国调峰辅助服务可进一步细分为深度调峰和启停调峰等品种,但是随着尖峰负荷的增长以及能源结构的变化,近年来部分省份出现短时限电情况,因此有地区在辅助服务中新增了顶峰品种。

深度调峰指按照调度机构的指令调整发电机组出力至深度调峰基准以下所提供的服务。
启停调峰是指火电企业根据调度指令,在核定的最小开机方式以下,通过火电机组在较短时间内按指令启停从而满足应急需求,或让出低谷时段发电空间的服务。
要说明的是,调峰是我国辅助服务市场的特有品种,在没有发电侧分时价格信号时,以调峰市场作为经济手段保证系统供需平衡,属于在现货市场未实际运行前的过渡机制。在国外由于现货市场完全能够实现调峰功能,因此国外没有调峰辅助服务产品,国内现货市场运行后应该及时停止调峰运行。
其他有功平衡辅助服务
近年来有功辅助服务中出现了一些分支,例如转动惯量、爬坡等产品类别,但尚未形成通用的定义和标准,产品尚不成熟。其中,转动惯量可以从一次调频中进行分解,快速爬坡辅助服务仅在美国加州辅助服务市场设立了有关品种。我国转动惯量和爬坡辅助服务的定义如下:
转动惯量是指在系统经受扰动时,并网主体根据自身惯量特性提供响应系统频率变化率的快速正阻尼,阻止系统频率突变所提供的服务。
爬坡是指为应对新能源发电波动等不确定因素带来的系统净负荷短时大幅变化,具备较强负荷调节速率的并网主体根据调度指令调整出力,以维持系统功率平衡所提供的服务。
无功平衡服务
无功平衡服务即电压控制服务,指为保障电力系统电压稳定,并网主体根据调度下达的电压、无功出力等控制调节指令,通过自动电压控制(AVC)、调相运行等方式,向电网注入、吸收无功功率,或调整无功功率分布所提供的服务。系统中如果缺少无功功率,电磁场会减弱,进而电压水平会降低,系统中的电机、照明等用电设备就无法在额定工况下运行。维持电网无功功率的目的,主要是将电网的电压水平维持在系统所需的电压等级水平。
在采购方式方面,辅助服务中与无功功率相关的产品一般均不采用市场化方式采购,因为无功平衡服务通常与电力系统的局部运行特性(即维持局部区域所需电压水平)相关,受地理位置的限制,需要特定位置的主体进行提供,无法在全网建立有效的竞争机制,一般通过签订协议等方式进行采购。
无功平衡服务品种主要包括自动电压控制(AVC)、调相运行。自动电压控制(AVC)是指利用计算机系统、通信网络和可调控设备,根据电网实时运行工况在线计算控制策略,自动闭环控制无功功率和电压调节设备,以实现合理的无功电压分布。调相运行是指发电机不发出有功功率,只向电网输送感性无功功率的运行状态,起到调节系统无功功率、维持系统电压水平的作用。
事故应急及恢复服务
事故应急及恢复服务主要针对系统的紧急状态或大范围的停电事故,包括稳定切机服务、稳定切负荷服务和黑启动服务。
稳定切机服务是指电力系统因故障时,出现了发电出力远大于负荷的情况,稳控装置正确动作后,发电机组自动与电网解列所提供的服务。
稳定切负荷(含抽水蓄能电站切泵)服务是指电网发生故障时,出现了负荷远大于发电出力的情况,安全自动装置正确动作切除部分用户负荷,用户在规定响应时间及条件下以损失负荷来确保电力系统安全稳定所提供的服务。
黑启动是电力系统大面积停电后,大部分发电厂难以自行启动,因为电厂的生产环节(例如火电厂的磨煤和运煤装置、水泵等)都需要电能供应才能恢复生产,在无外界电源支持情况下,由具备自启动能力的发电机组或抽水蓄能、新型储能等所提供的恢复系统供电的服务。黑启动电厂应具备在没有外援厂用电的情况下自启动发电机的能力,黑启动执行时,提供服务的机组会先供给系统内其他无自启动能力停运发电厂的厂用电,帮助其恢复并网发电,进而逐步扩大系统恢复范围,带动全网的发电机组从故障中恢复正常生产。

当前我国电力系统的安全稳定运行水平全球领先,几乎没有发生过大面积停电事件,事故应急及恢复辅助服务的应用概率极低,黑启动辅助服务基本未得到调用。但是概率低不代表不会发生,事故应急及恢复辅助服务作为系统最后的保障手段,是提升电网应急保障能力的关键环节,其能力的提升和市场机制的不断完善对于保障电网安全稳定运行、提升电力系统故障恢复能力至关重要。
电力辅助服务的成本构成
因为各类辅助服务提供的功能、提供方式以及对电能量市场的影响不同,辅助服务成本构成也不尽相同。对于辅助服务固定补偿机制下补偿价格的设定、市场化机制下价格限值的设定,以及随着市场体系的完善向用户侧疏导辅助服务费用规模的设定都需要准确的辅助服务成本作为参考。
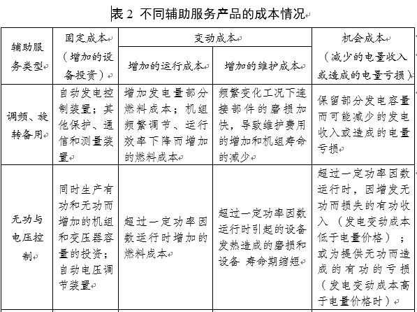
电力辅助服务的成本主要分为固定成本、变动成本、机会成本三大类。
固定成本主要包括机组和变压器容量投资、专用设备投资,例如与仅参与电能量市场相比,提供辅助服务可能需要增加的机组和变压器容量及调节、保护、通信、测量等设备和装置。
变动成本包括运行成本和维护成本,随辅助服务提供量而发生变化。运行成本方面,主要为燃料成本,如运行效率下降增加的煤耗;维护成本方面,主要是因机组偏离最优运行工况以及频繁动作而导致的设备磨损加剧、寿命缩短等原因增加的维护费用。
机会成本指发电企业为提供辅助服务而减少的电量收入或增加的收益亏损。如频率调整、旋转备用、超出一定范围的无功等辅助服务都与电能量间存在替代关系,当市场电能量价格高于发电变动成本时,因提供辅助服务而减少的电能量收入,就是辅助服务的机会成本。
调频、备用、无功、黑启动等辅助服务产品的成本构成情况如表2所示,不同国家或地区由于市场机制设计、运行情况,以及机组并网要求方面有所不同,各类成本可能存在一定差异。
调频辅助服务成本情况分析
关于调频辅助服务成本,即有偿提供的二次调频(AGC)成本,从我国机组并网要求及市场运行情况看,成本主要构成为机会成本,而不是固定成本或其他变动成本。
一是固定成本方面,国外机组并网时并不强制要求其具备AGC调节能力,若后续希望参与二次调频市场,部分机组需要加装AGC和其他辅助设备才具备二次调频服务能力,因此存在固定成本。我国《电力并网运行管理规定》(国能发监管规〔2021〕60号)规定:“发电侧并网主体应根据国家能源局派出机构有关规定要求,具备相应的一次调频、自动发电控制(AGC)和无功服务能力。” 国内要求并网机组必须具备自动发电控制(AGC)能力,且需安装配套的“三遥(遥测、遥信、遥控)”系统等辅助设备,并网机组与AGC调节相关的设备费用已包含在机组造价中,无需加装新的设备,其成本已在机组基准电价及电能量市场限价机制中考虑。因此,我国在进行辅助服务定价时不需要考虑这一部分固定成本,以避免重复补偿。
二是变动成本方面,主要包含因提供辅助服务而增加的电能量市场运行成本和机组维护成本,电能量部分费用作为增发电量已按照电能量市场机制进行结算,不算作辅助服务费用;机组维护成本(加剧磨损、缩短机组寿命等原因)的影响因素较为复杂,需要较长时间尺度(例如20、30年)才能对成本情况进行准确量化,如果机组性能水平较高,维护成本的增幅可能并不显著,调频辅助服务的变动成本短期内难以进行准确估计并进行正确定价。
三是机会成本方面,对于现货市场运行地区,电能量市场随市场供需变化产生了时序的价格信号,机组为二次调频预留容量并提供服务会影响其在电能量市场中的收益,由此产生了机会成本。调频辅助服务可以依据机会成本进行准确定价,保证辅助服务分摊与受益主体间的公平;而对于现货未运行地区,调度机构根据中长期分解的月度电量安排发电计划曲线,其电能量价格通常不随时间变化,对于因提供调频辅助服务预留容量减少的发电电量会在月度或者年度电量内滚动平衡,在提供调频辅助服务时没有产生机会成本(或者也可认为机会成本已经得到补偿),所以在未运行现货市场前提下,调频辅助服务定价缺乏科学依据。
辅助服务市场与电力现货市场具有强耦合性,两个市场间既存在有功功率互补性,又存在经济的互斥性,辅助服务的成本要依托电力现货市场进行体现,没有电力现货市场,就无法确定准确的辅助服务需求与成本,自然无法准确为辅助服务确定价格范围。在当前经济社会与能源行业绿色转型过程中,系统所需的辅助服务也越来越多,亟需深入研究辅助服务品种、原理以及成本构成,优化辅助服务运行,在市场主体准入、需求确定、定价以及限价设置等方面进行统一规范,加快建立健全辅助服务市场建设,形成科学合理的辅助服务价格以及费用规模,抓住时机向用户侧逐步疏导,激励灵活调节资源的投资以及提供,通过市场体系的不断完善,增强电网安全可靠供电能力,促进新能源的大力发展,早日建成新型电力系统。
切换行业





正在加载...



