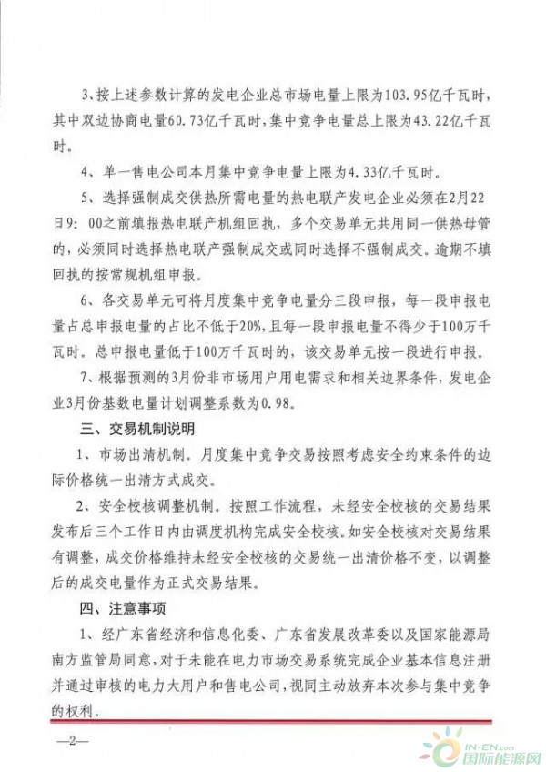
本次市场总需求电量为82.39亿千瓦时,扣除双边协商电量60.73亿千瓦时后,集中竞争电量需求为21.66亿千瓦时;
本次交易参数不变,发电企业总市场电量上限为103.95亿千瓦时,其中双边协商电量60.73亿千瓦时,集中竞争电量总上限为43.22亿千瓦时;
本次单一售电公司月度集中竞争交易总电量由15%提升至20%,所以本次竞争电量上限为4.33亿千瓦时;
本次供需比约为1.995;
发电企业3月份基数电量计划调整系数为0.98。
具体详情请看下面这则来自广东电力交易中心的文件:




日期:2017-02-22 来源:广东电力交易中心
本次市场总需求电量为82.39亿千瓦时,扣除双边协商电量60.73亿千瓦时后,集中竞争电量需求为21.66亿千瓦时;
本次交易参数不变,发电企业总市场电量上限为103.95亿千瓦时,其中双边协商电量60.73亿千瓦时,集中竞争电量总上限为43.22亿千瓦时;
本次单一售电公司月度集中竞争交易总电量由15%提升至20%,所以本次竞争电量上限为4.33亿千瓦时;
本次供需比约为1.995;
发电企业3月份基数电量计划调整系数为0.98。
具体详情请看下面这则来自广东电力交易中心的文件:




能源资讯一手掌握,关注 "国际能源网" 微信公众号
看资讯 / 读政策 / 找项目 / 推品牌 / 卖产品 / 招投标 / 招代理 / 发文章
扫码关注
免责声明:本文仅代表作者本人观点,与国际电力网无关,文章内容仅供参考。凡本网注明"来源:国际电力网"的作品,均为本站原创,转载请注明“来源:国际电力网”!凡本网注明“来源:XXX(非国际电力网)”的作品,均转载自其它媒体,转载目的在于传递更多信息,并不代表本网赞同其观点和对其真实性负责。
如因作品内容、版权和其它问题需要同本网联系的,请在相关内容刊发之日起30日内进行,我们将第一时间进行删除处理 。联系方式:400-8256-198