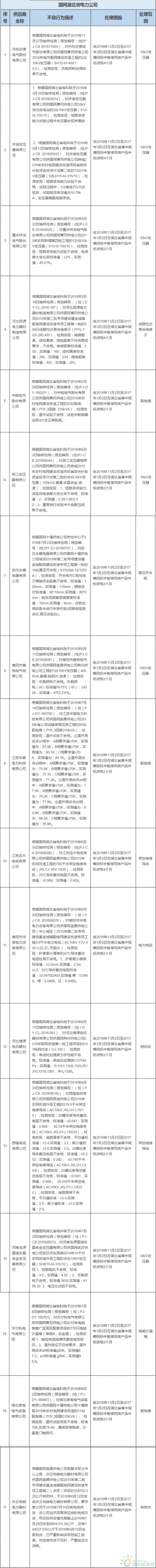
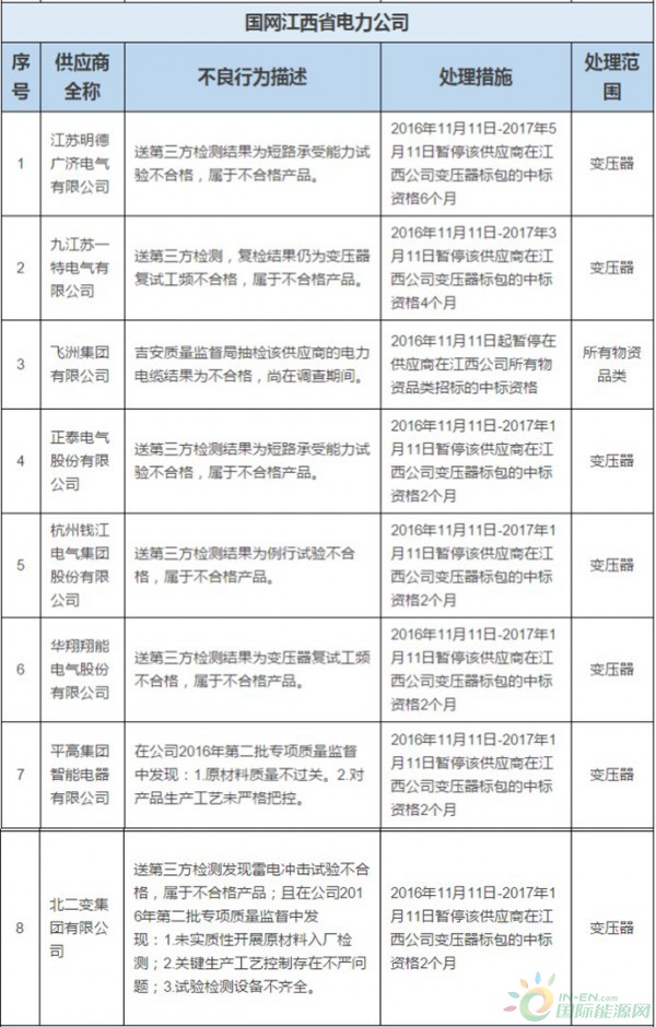
为促进供应商诚信履约,保证产品质量,确保电网建设顺利进行及安全可靠供电,依据《国家电网公司供应商不良行为处理管理细则》的有关规定,对出现重大产品质量问题、履约不诚信等问题的供应商进行了处理。
124家企业中,包括国网黑龙江省电力公司、国网天津市电力公司、国网江苏省电力公司、国网湖北省电力公司、国网陕西省电力公司、国网北京市电力公司、国网新源控股有限公司、国网江西省电力公司、国网辽宁省电力公司、国网河北省电力公司、国网四川省电力公司等。被暂停中标资格的有99家,约占违规企业数的79.8%。
此次整理企业名单周期为11月1日——11月17日。
关于供应商不良行为处理情况的通报(2016年11月上旬)










切换行业



正在加载...



